WARNING:
JavaScript is turned OFF. None of the links on this concept map will
work until it is reactivated.
If you need help turning JavaScript On, click here.
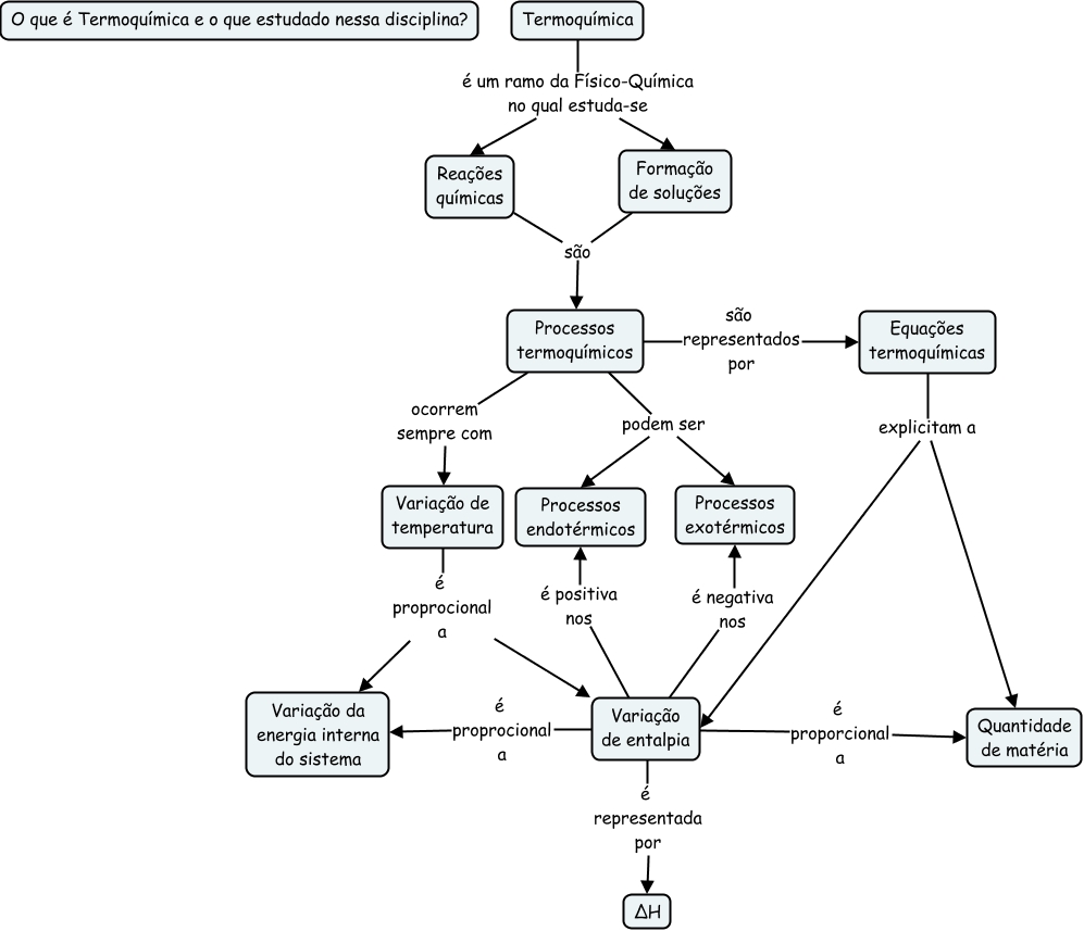
Esse mapa conceitual, produzido no IHMC CmapTools, tem a informação relacionada a: O que é termoquímica, Processos termoquímicos podem ser Processos exotérmicos, Equações termoquímicas explicitam a Quantidade de matéria, Formação de soluções são Processos termoquímicos, Reações químicas são Processos termoquímicos, Variação de temperatura é proprocional a Variação de entalpia, Termoquímica é um ramo da Físico-Química no qual estuda-se Reações químicas, Termoquímica é um ramo da Físico-Química no qual estuda-se Formação de soluções, Equações termoquímicas explicitam a Variação de entalpia, Processos termoquímicos podem ser Processos endotérmicos, Variação de entalpia é representada por ∆H, Processos termoquímicos ocorrem sempre com Variação de temperatura, Variação de entalpia é proprocional a Variação da energia interna do sistema, Variação de temperatura é proprocional a Variação da energia interna do sistema, Variação de entalpia é negativa nos Processos exotérmicos, Variação de entalpia é positiva nos Processos endotérmicos, Processos termoquímicos são representados por Equações termoquímicas, Variação de entalpia é proporcional a Quantidade de matéria