WARNING:
JavaScript is turned OFF. None of the links on this concept map will
work until it is reactivated.
If you need help turning JavaScript On, click here.
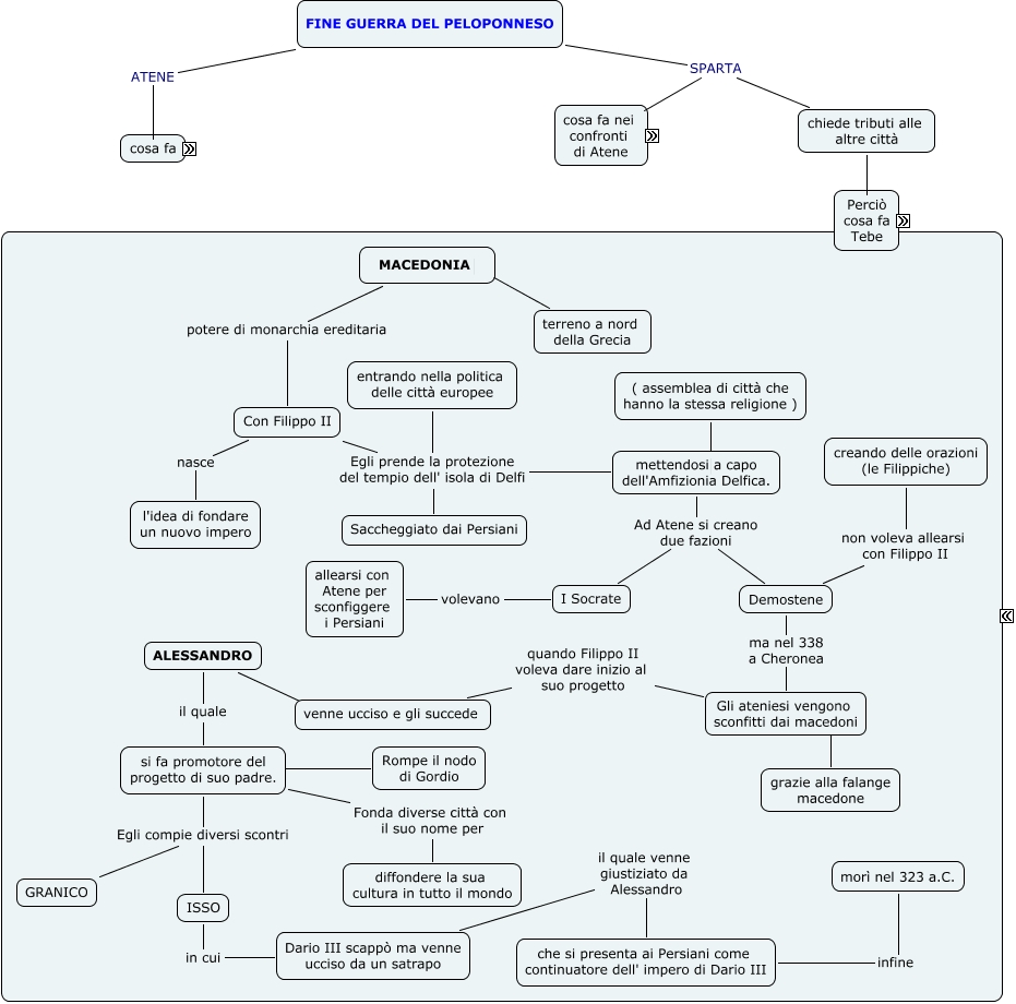
Questa Cmap, creata con IHMC CmapTools, contiene informazioni relative a: ALESSANDRO E L'ELLENISMO, mettendosi a capo dell'Amfizionia Delfica. Ad Atene si creano due fazioni Demostene, ci fu una discussione tra OLIGARCHI, l'esercito tebano batte gli spartani dopo di questo l'egemonia di Tebe dura 9 anni, venne ucciso e gli succede ALESSANDRO, Con Filippo II Egli prende la protezione del tempio dell' isola di Delfi mettendosi a capo dell'Amfizionia Delfica., ISSO in cui Dario III scappò ma venne ucciso da un satrapo, la maieutica cioè L'ARTE DI FAR NASCERE I BAMBINI, SOFISTI vengono visti corrotti, ALESSANDRO il quale si fa promotore del progetto di suo padre., Gli ateniesi vengono sconfitti dai macedoni quando Filippo II voleva dare inizio al suo progetto venne ucciso e gli succede, mettendosi a capo dell'Amfizionia Delfica. Ad Atene si creano due fazioni I Socrate, FINE GUERRA DEL PELOPONNESO SPARTA teme che Atene possa risorgere, PELOPIDA Creano la falange obliqua, OLIGARCHI per SOFISTI, viene frainteso perciò viene condannato a morte, SOCRATE il quale insegnamento viene frainteso, EPAMINONDA Creano la falange obliqua, nel 386 si allea con i Persiani per garantirsi la protezione, la falange obliqua ed hanno una serie di vittorie., Con Filippo II Egli prende la protezione del tempio dell' isola di Delfi entrando nella politica delle città europee