WARNING:
JavaScript is turned OFF. None of the links on this concept map will
work until it is reactivated.
If you need help turning JavaScript On, click here.
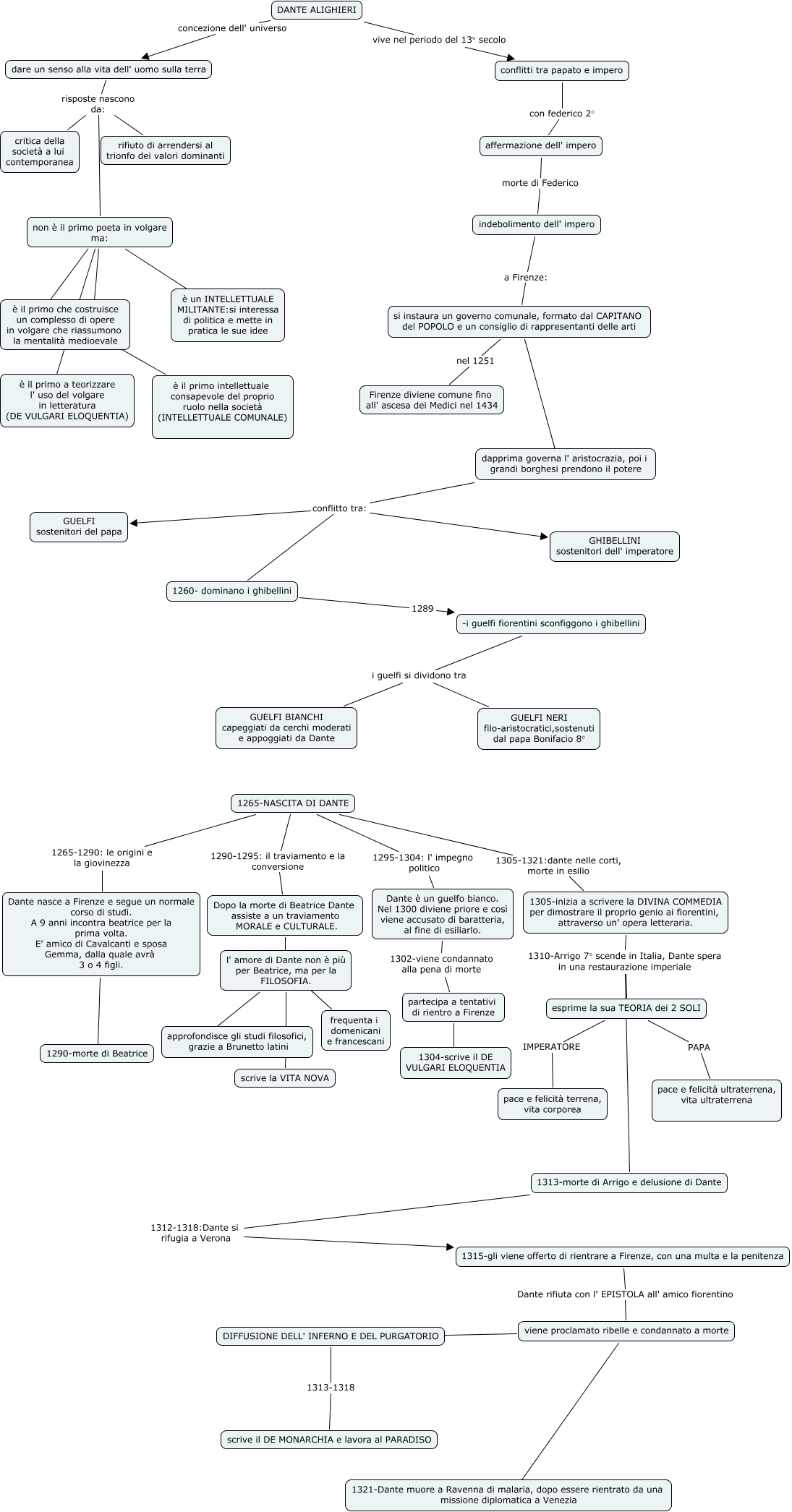
Questa Cmap, creata con IHMC CmapTools, contiene informazioni relative a: Dante-LaVita-PaolaG, l' amore di Dante non è più per Beatrice, ma per la FILOSOFIA. ???? approfondisce gli studi filosofici, grazie a Brunetto latini, 1265-NASCITA DI DANTE 1265-1290: le origini e la giovinezza Dante nasce a Firenze e segue un normale corso di studi. A 9 anni incontra beatrice per la prima volta. E' amico di Cavalcanti e sposa Gemma, dalla quale avrà 3 o 4 figli., si instaura un governo comunale, formato dal CAPITANO del POPOLO e un consiglio di rappresentanti delle arti nel 1251 Firenze diviene comune fino all' ascesa dei Medici nel 1434, esprime la sua TEORIA dei 2 SOLI IMPERATORE pace e felicità terrena, vita corporea, 1305-inizia a scrivere la DIVINA COMMEDIA per dimostrare il proprio genio ai fiorentini, attraverso un' opera letteraria. 1310-Arrigo 7° scende in Italia, Dante spera in una restaurazione imperiale 1313-morte di Arrigo e delusione di Dante, non è il primo poeta in volgare ma: ???? è il primo che costruisce un complesso di opere in volgare che riassumono la mentalità medioevale, dapprima governa l' aristocrazia, poi i grandi borghesi prendono il potere conflitto tra: 1260- dominano i ghibellini, 1265-NASCITA DI DANTE 1305-1321:dante nelle corti, morte in esilio 1305-inizia a scrivere la DIVINA COMMEDIA per dimostrare il proprio genio ai fiorentini, attraverso un' opera letteraria., -i guelfi fiorentini sconfiggono i ghibellini i guelfi si dividono tra GUELFI BIANCHI capeggiati da cerchi moderati e appoggiati da Dante, 1265-NASCITA DI DANTE 1295-1304: l' impegno politico Dante è un guelfo bianco. Nel 1300 diviene priore e così viene accusato di baratteria, al fine di esiliarlo., dapprima governa l' aristocrazia, poi i grandi borghesi prendono il potere conflitto tra: GUELFI sostenitori del papa, DANTE ALIGHIERI vive nel periodo del 13° secolo conflitti tra papato e impero, partecipa a tentativi di rientro a Firenze ???? 1304-scrive il DE VULGARI ELOQUENTIA, Dopo la morte di Beatrice Dante assiste a un traviamento MORALE e CULTURALE. l' amore di Dante non è più per Beatrice, ma per la FILOSOFIA., non è il primo poeta in volgare ma: ???? è un INTELLETTUALE MILITANTE:si interessa di politica e mette in pratica le sue idee, esprime la sua TEORIA dei 2 SOLI PAPA pace e felicità ultraterrena, vita ultraterrena, dapprima governa l' aristocrazia, poi i grandi borghesi prendono il potere conflitto tra: GHIBELLINI sostenitori dell' imperatore, viene proclamato ribelle e condannato a morte ???? DIFFUSIONE DELL' INFERNO E DEL PURGATORIO, affermazione dell' impero morte di Federico indebolimento dell' impero, viene proclamato ribelle e condannato a morte ???? 1321-Dante muore a Ravenna di malaria, dopo essere rientrato da una missione diplomatica a Venezia