WARNING:
JavaScript is turned OFF. None of the links on this concept map will
work until it is reactivated.
If you need help turning JavaScript On, click here.
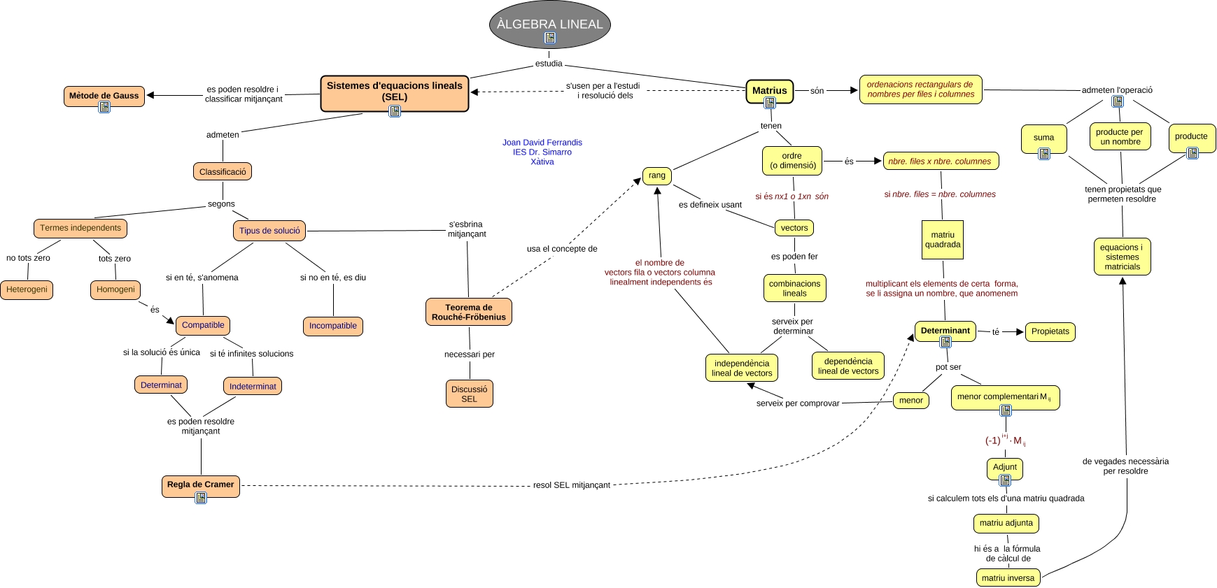
Aquest mapa conceptual conté informació relacionada amb: Àlgebra lineal BAT, combinacions lineals serveix per determinar independència lineal de vectors, Classificació segons Tipus de solució, Sistemes d'equacions lineals (SEL) es poden resoldre i classificar mitjançant Mètode de Gauss, Adjunt si calculem tots els d'una matriu quadrada matriu adjunta, Compatible si té infinites solucions Indeterminat, Indeterminat es poden resoldre mitjançant Regla de Cramer, ordre (o dimensió) és nbre. files x nbre. columnes, menor serveix per comprovar independència lineal de vectors, nbre. files x nbre. columnes si nbre. files = nbre. columnes matriu quadrada, ordenacions rectangulars de nombres per files i columnes admeten l'operació producte, <math xmlns="http://www.w3.org/1998/Math/MathML"> <mrow> <mtext> menor complementari </mtext> <mmultiscripts> <mtext> M </mtext> <mtext> ij </mtext> <none/> </mmultiscripts> <mtext> </mtext> </mrow> </math> <math xmlns="http://www.w3.org/1998/Math/MathML"> <mrow> <mmultiscripts> <mtext> (-1) </mtext> <none/> <mtext> i+j </mtext> </mmultiscripts> <mtext> · </mtext> <mmultiscripts> <mtext> M </mtext> <mtext> ij </mtext> <none/> </mmultiscripts> </mrow> </math> Adjunt, Determinat es poden resoldre mitjançant Regla de Cramer, vectors es poden fer combinacions lineals, Determinant pot ser menor, Determinant pot ser <math xmlns="http://www.w3.org/1998/Math/MathML"> <mrow> <mtext> menor complementari </mtext> <mmultiscripts> <mtext> M </mtext> <mtext> ij </mtext> <none/> </mmultiscripts> <mtext> </mtext> </mrow> </math>, independència lineal de vectors el nombre de vectors fila o vectors columna linealment independents és rang, Matrius són ordenacions rectangulars de nombres per files i columnes, Matrius tenen rang, rang es defineix usant vectors, Classificació segons Termes independents