WARNING:
JavaScript is turned OFF. None of the links on this concept map will
work until it is reactivated.
If you need help turning JavaScript On, click here.
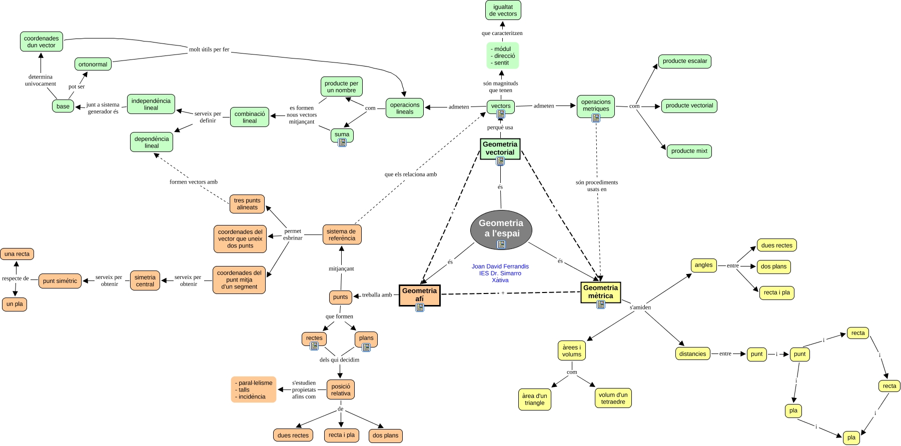
Aquest mapa conceptual conté informació relacionada amb: Geometria a l'espai, angles entre dues rectes, operacions metriques com producte escalar, recta i recta, sistema de referència que els relaciona amb vectors, independència lineal junt a sistema generador és base, distancies entre punt, coordenades dun vector molt útils per fer operacions lineals, sistema de referència permet esbrinar coordenades del punt mitja d'un segment, angles entre dos plans, Geometria vectorial + Geometria mètrica, suma es formen nous vectors mitjançant combinació lineal, - mòdul - direcció - sentit que caracteritzen igualtat de vectors, punt i punt, Geometria afí treballa amb punts, operacions metriques com producte mixt, operacions lineals com producte per un nombre, angles entre recta i pla, Geometria mètrica s'amiden àrees i volums, vectors són magnituds que tenen - mòdul - direcció - sentit, ortonormal molt útils per fer operacions lineals