WARNING:
JavaScript is turned OFF. None of the links on this concept map will
work until it is reactivated.
If you need help turning JavaScript On, click here.
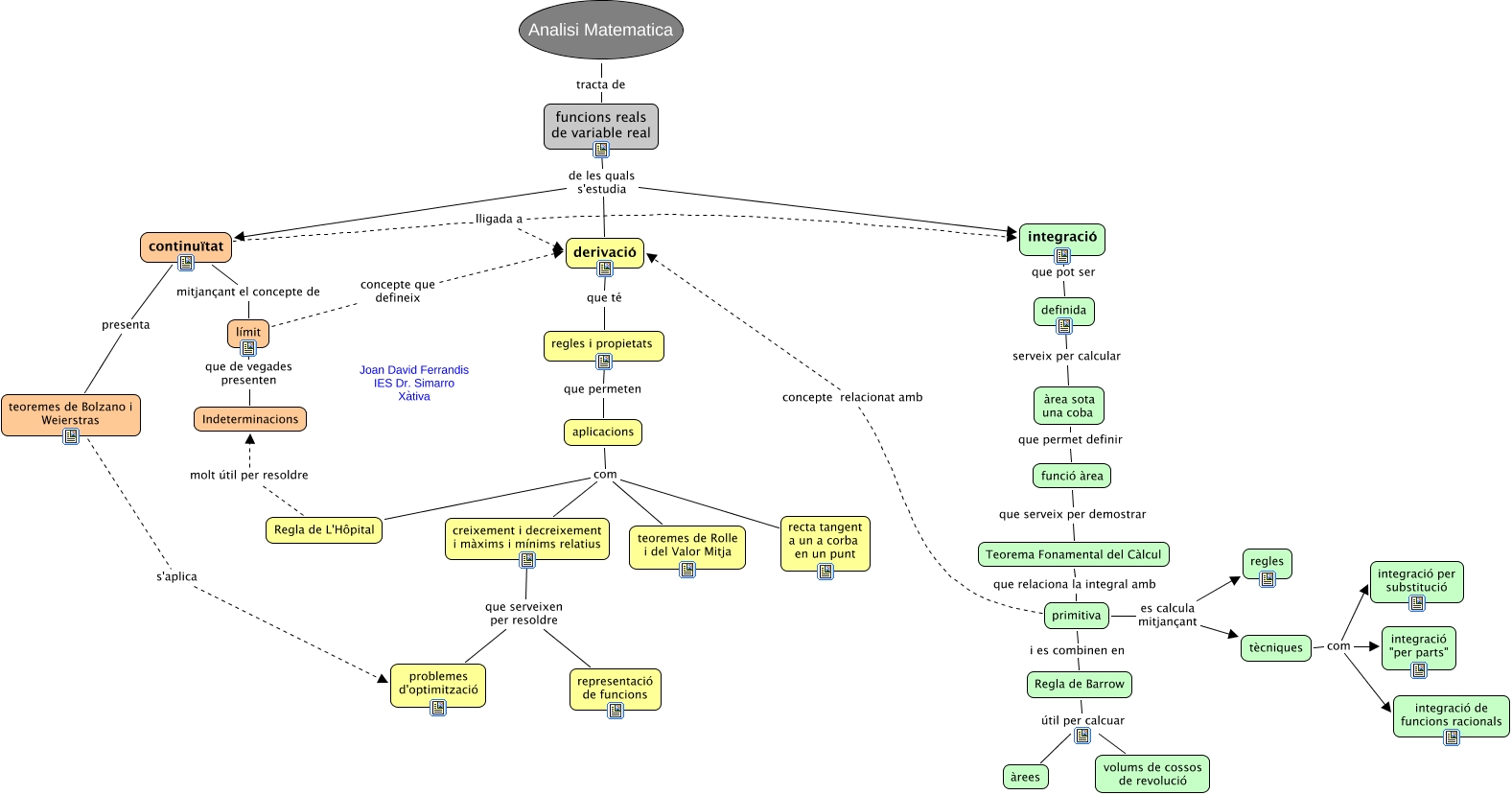
Aquest mapa conceptual conté informació relacionada amb: Anàlisi matemàtica, Analisi Matematica tracta de funcions reals de variable real, Teorema Fonamental del Càlcul que relaciona la integral amb primitiva, primitiva es calcula mitjançant tècniques, definida serveix per calcular àrea sota una coba, límit concepte que defineix derivació, primitiva es calcula mitjançant regles, aplicacions com creixement i decreixement i màxims i mínims relatius, Regla de L'Hôpital molt útil per resoldre Indeterminacions, tècniques com integració de funcions racionals, continuïtat presenta teoremes de Bolzano i Weierstras, límit que de vegades presenten Indeterminacions, Regla de Barrow útil per calcuar volums de cossos de revolució, regles i propietats que permeten aplicacions, continuïtat lligada a integració, funcions reals de variable real de les quals s'estudia integració, tècniques com integració per substitució, aplicacions com recta tangent a un a corba en un punt, aplicacions com Regla de L'Hôpital, funcions reals de variable real de les quals s'estudia continuïtat, continuïtat mitjançant el concepte de límit