WARNING:
JavaScript is turned OFF. None of the links on this concept map will
work until it is reactivated.
If you need help turning JavaScript On, click here.
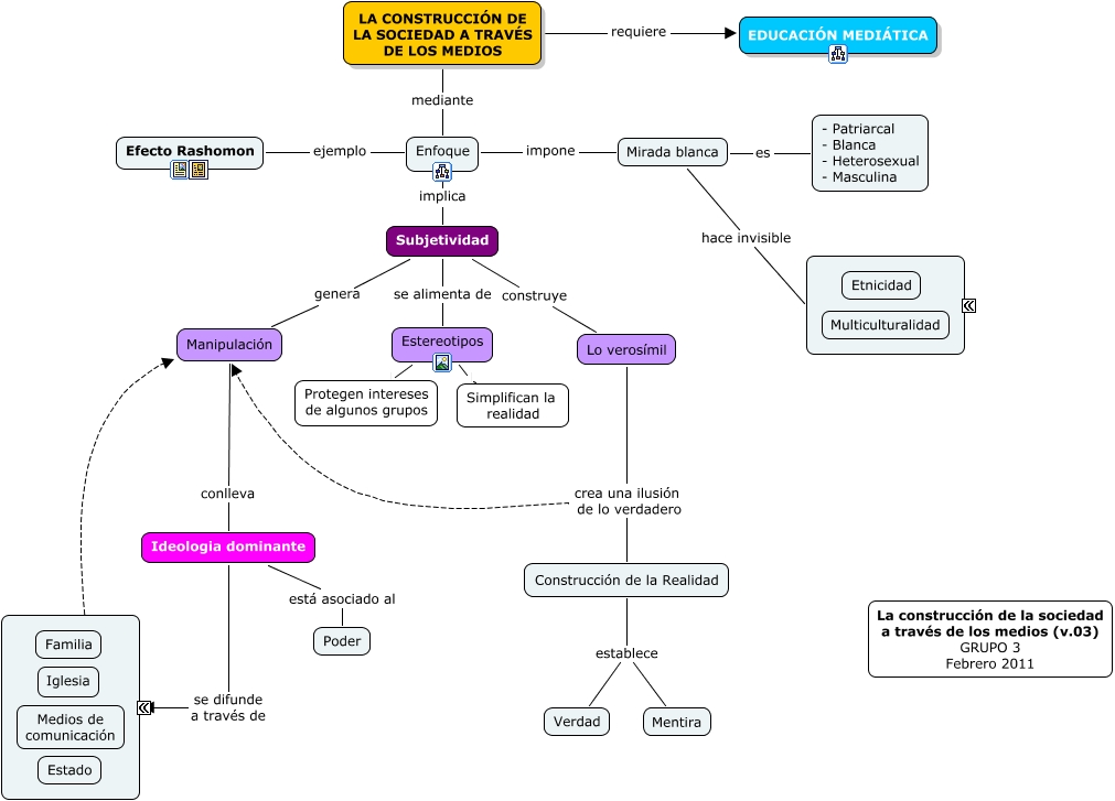
Este Cmap, tiene información relacionada con: La construcción de la sociedad a través de los medios, Subjetividad construye Lo verosímil, Mirada blanca es - Patriarcal - Blanca - Heterosexual - Masculina, Manipulación conlleva Ideologia dominante, LA CONSTRUCCIÓN DE LA SOCIEDAD A TRAVÉS DE LOS MEDIOS mediante Enfoque, Construcción de la Realidad establece Verdad, Protegen intereses de algunos grupos Estereotipos, Subjetividad genera Manipulación, Lo verosímil crea una ilusión de lo verdadero Manipulación, Subjetividad se alimenta de Estereotipos, Simplifican la realidad Estereotipos, LA CONSTRUCCIÓN DE LA SOCIEDAD A TRAVÉS DE LOS MEDIOS requiere EDUCACIÓN MEDIÁTICA, Construcción de la Realidad establece Mentira, Efecto Rashomon ejemplo Enfoque, Enfoque impone Mirada blanca, Mirada blanca hace invisible Lo diferente, Ideologia dominante está asociado al Poder, Enfoque implica Subjetividad, Instituciones . Manipulación, Ideologia dominante se difunde a través de Instituciones, Lo verosímil crea una ilusión de lo verdadero Construcción de la Realidad