WARNING:
JavaScript is turned OFF. None of the links on this concept map will
work until it is reactivated.
If you need help turning JavaScript On, click here.
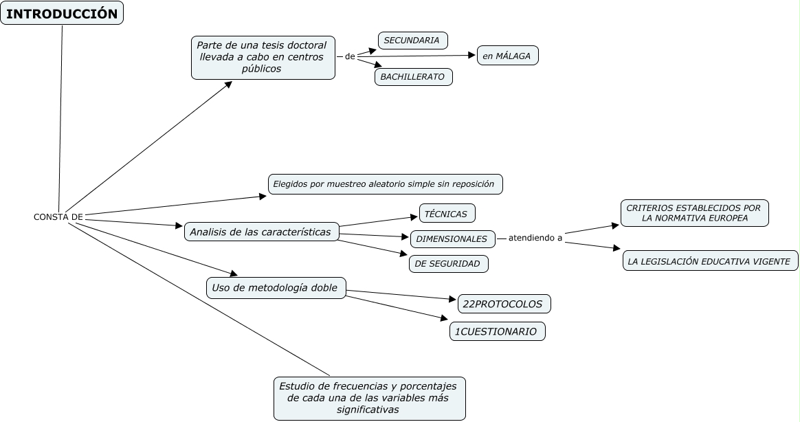
Este Cmap, tiene información relacionada con: cmap2, INTRODUCCIÓN CONSTA DE Estudio de frecuencias y porcentajes de cada una de las variables más significativas, Parte de una tesis doctoral llevada a cabo en centros públicos de SECUNDARIA, INTRODUCCIÓN CONSTA DE Uso de metodología doble, Analisis de las características ???? TÉCNICAS, Parte de una tesis doctoral llevada a cabo en centros públicos de BACHILLERATO, Uso de metodología doble ???? 1CUESTIONARIO, DIMENSIONALES atendiendo a CRITERIOS ESTABLECIDOS POR LA NORMATIVA EUROPEA, INTRODUCCIÓN CONSTA DE Parte de una tesis doctoral llevada a cabo en centros públicos, DIMENSIONALES atendiendo a LA LEGISLACIÓN EDUCATIVA VIGENTE, Analisis de las características ???? DE SEGURIDAD, Uso de metodología doble ???? 22PROTOCOLOS, INTRODUCCIÓN CONSTA DE Analisis de las características, Parte de una tesis doctoral llevada a cabo en centros públicos de en MÁLAGA, INTRODUCCIÓN CONSTA DE Elegidos por muestreo aleatorio simple sin reposición, Analisis de las características ???? DIMENSIONALES