WARNING:
JavaScript is turned OFF. None of the links on this concept map will
work until it is reactivated.
If you need help turning JavaScript On, click here.
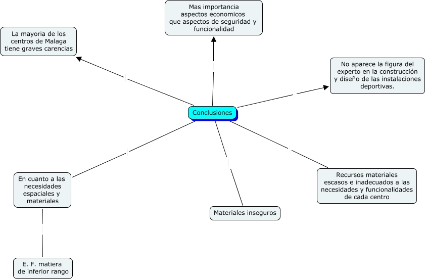
Este Cmap, tiene información relacionada con: CONCLUSIONES, Conclusiones Recursos materiales escasos e inadecuados a las necesidades y funcionalidades de cada centro, Conclusiones Materiales inseguros, Conclusiones Mas importancia aspectos economicos que aspectos de seguridad y funcionalidad, Conclusiones No aparece la figura del experto en la construcción y diseño de las instalaciones deportivas., Conclusiones En cuanto a las necesidades espaciales y materiales, En cuanto a las necesidades espaciales y materiales E. F. matiera de inferior rango, Conclusiones La mayoria de los centros de Malaga tiene graves carencias