WARNING:
JavaScript is turned OFF. None of the links on this concept map will
work until it is reactivated.
If you need help turning JavaScript On, click here.
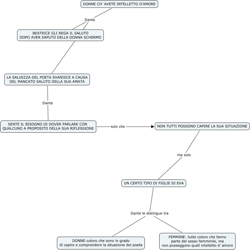
Questa Cmap, creata con IHMC CmapTools, contiene informazioni relative a: VitaNova-DonneChAveteIntellettoD'Amore PaolaG, DONNE CH' AVETE INTELLETTO D'AMORE Dante BEATRICE GLI NEGA IL SALUTO DOPO AVER SAPUTO DELLA DONNA SCHERMO, NON TUTTI POSSONO CAPIRE LA SUA SITUAZIONE ma solo UN CERTO TIPO DI FIGLIE DI EVA, LA SALVEZZA DEL POETA SVANISCE A CAUSA DEL MANCATO SALUTO DELLA SUA AMATA Dante SENTE IL BISOGNO DI DOVER PARLARE CON QUALCUNO A PROPOSITO DELLA SUA RIFLESSIONE, SENTE IL BISOGNO DI DOVER PARLARE CON QUALCUNO A PROPOSITO DELLA SUA RIFLESSIONE solo che NON TUTTI POSSONO CAPIRE LA SUA SITUAZIONE, UN CERTO TIPO DI FIGLIE DI EVA Dante le distingue tra DONNE:coloro che sono in grado di capire e comprendere la situazione del poeta, DONNE CH' AVETE INTELLETTO D'AMORE Dante LA SALVEZZA DEL POETA SVANISCE A CAUSA DEL MANCATO SALUTO DELLA SUA AMATA, UN CERTO TIPO DI FIGLIE DI EVA Dante le distingue tra FEMMINE: tutte coloro che fanno parte del sesso femminile, ma non posseggono quell intelletto d' amore