WARNING:
JavaScript is turned OFF. None of the links on this concept map will
work until it is reactivated.
If you need help turning JavaScript On, click here.
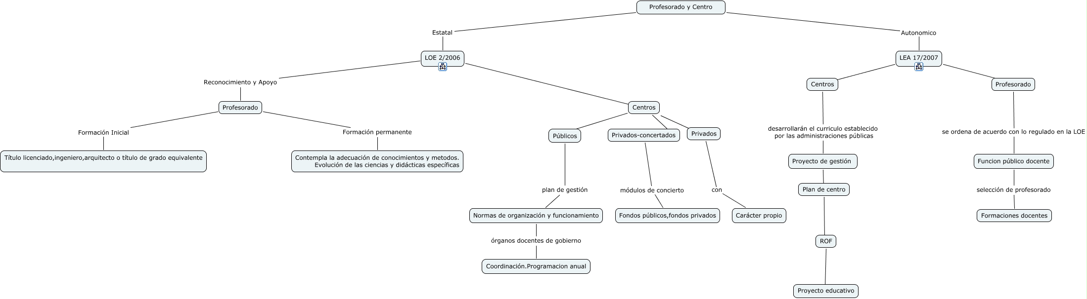
Este Cmap, tiene información relacionada con: Profesorado_y_centro[1].cmap, Profesorado y Centro Autonomico LEA 17/2007, Proyecto de gestión ???? Plan de centro, Centros ???? Privados-concertados, Plan de centro ???? ROF, Centros desarrollarán el curriculo establecido por las administraciones públicas Proyecto de gestión, Centros ???? Privados, Privados-concertados módulos de concierto Fondos públicos,fondos privados, ROF ???? Proyecto educativo, Profesorado Formación permanente Contempla la adecuación de conocimientos y metodos. Evolución de las ciencias y didácticas específicas, Profesorado y Centro Estatal LOE 2/2006, LEA 17/2007 ???? Centros, Centros ???? Públicos, Profesorado Formación Inicial Título licenciado,ingeniero,arquitecto o título de grado equivalente, LOE 2/2006 ???? Centros, Profesorado se ordena de acuerdo con lo regulado en la LOE Funcion público docente, Funcion público docente selección de profesorado Formaciones docentes, LOE 2/2006 Reconocimiento y Apoyo Profesorado, LEA 17/2007 ???? Profesorado, Privados con Carácter propio, Normas de organización y funcionamiento órganos docentes de gobierno Coordinación.Programacion anual