WARNING:
JavaScript is turned OFF. None of the links on this concept map will
work until it is reactivated.
If you need help turning JavaScript On, click here.
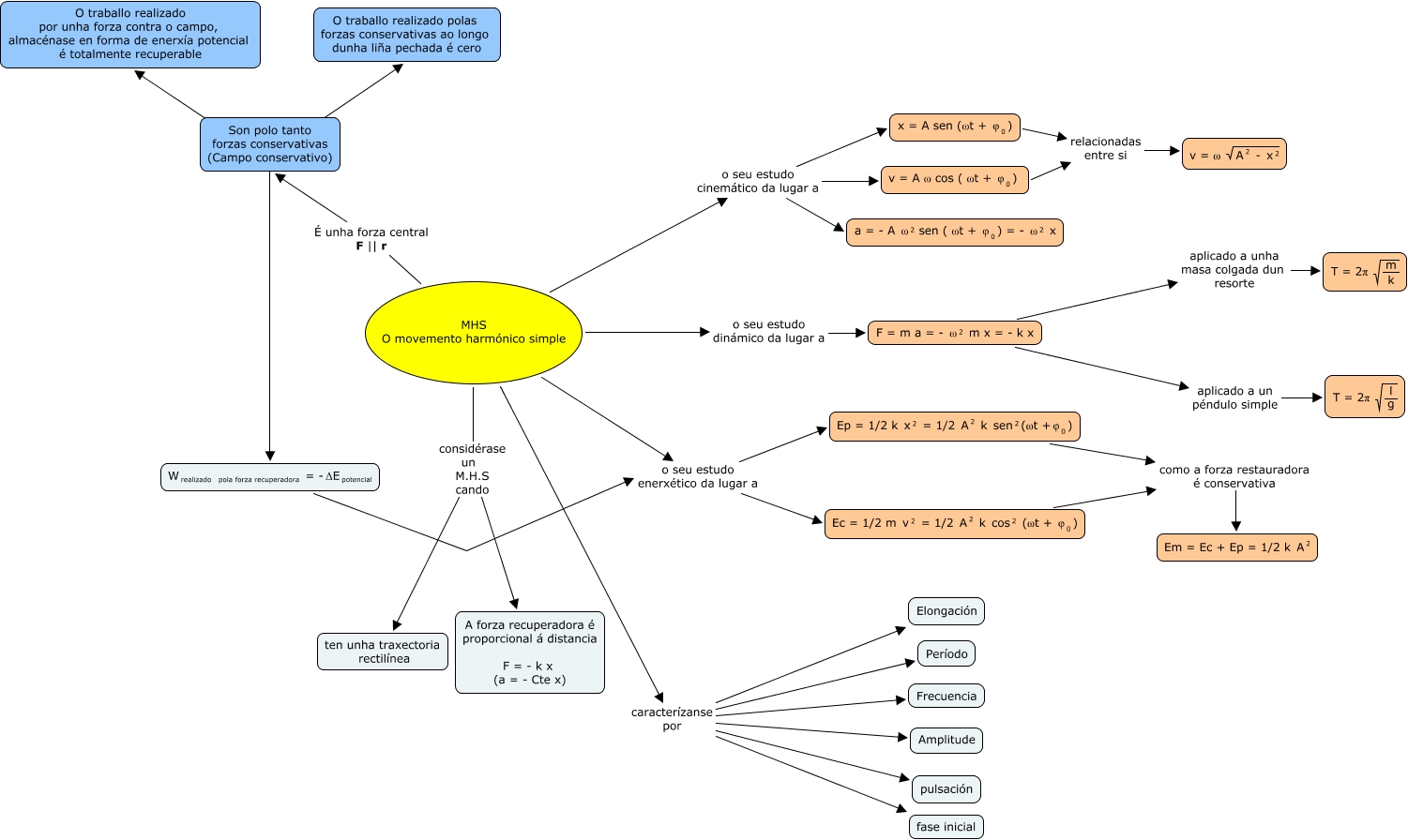
Este Cmap, tiene información relacionada con: mhs2bachf, MHS O movemento harmónico simple o seu estudo cinemático da lugar a <math xmlns="http://www.w3.org/1998/Math/MathML"> <mrow> <mtext> x = A sen (ωt + </mtext> <mmultiscripts> <mtext> φ </mtext> <mtext> 0 </mtext> <none/> </mmultiscripts> <mtext> ) </mtext> </mrow> </math>, <math xmlns="http://www.w3.org/1998/Math/MathML"> <mrow> <mtext> F = m a = - </mtext> <mmultiscripts> <mtext> ω </mtext> <none/> <mtext> 2 </mtext> </mmultiscripts> <mtext> m x = - k x </mtext> </mrow> </math> aplicado a un péndulo simple <math xmlns="http://www.w3.org/1998/Math/MathML"> <mrow> <mtext> T = 2π </mtext> <msqrt> <mfrac> <mtext> l </mtext> <mtext> g </mtext> </mfrac> </msqrt> </mrow> </math>, MHS O movemento harmónico simple considérase un M.H.S cando ten unha traxectoria rectilínea, <math xmlns="http://www.w3.org/1998/Math/MathML"> <mrow> <mtext> Ep = 1/2 k </mtext> <mmultiscripts> <mtext> x </mtext> <none/> <mtext> 2 </mtext> </mmultiscripts> <mtext> = 1/2 </mtext> <mmultiscripts> <mtext> A </mtext> <none/> <mtext> 2 </mtext> </mmultiscripts> <mtext> k </mtext> <mmultiscripts> <mtext> sen </mtext> <none/> <mtext> 2 </mtext> </mmultiscripts> <mtext> (ωt + </mtext> <mmultiscripts> <mtext> φ </mtext> <mtext> 0 </mtext> <none/> </mmultiscripts> <mtext> ) </mtext> </mrow> </math> como a forza restauradora é conservativa <math xmlns="http://www.w3.org/1998/Math/MathML"> <mrow> <mtext> Em = Ec + Ep = 1/2 k </mtext> <mmultiscripts> <mtext> A </mtext> <none/> <mtext> 2 </mtext> </mmultiscripts> </mrow> </math>, Son polo tanto forzas conservativas (Campo conservativo) ???? O traballo realizado por unha forza contra o campo, almacénase en forma de enerxía potencial é totalmente recuperable, <math xmlns="http://www.w3.org/1998/Math/MathML"> <mrow> <mmultiscripts> <mtext> W </mtext> <mtext> realizado pola forza recuperadora </mtext> <none/> </mmultiscripts> <mtext> = - </mtext> <mmultiscripts> <mtext> ΔE </mtext> <mtext> potencial </mtext> <none/> </mmultiscripts> </mrow> </math> o seu estudo enerxético da lugar a <math xmlns="http://www.w3.org/1998/Math/MathML"> <mrow> <mtext> Ec = 1/2 m </mtext> <mmultiscripts> <mtext> v </mtext> <none/> <mtext> 2 </mtext> </mmultiscripts> <mtext> = 1/2 </mtext> <mmultiscripts> <mtext> A </mtext> <none/> <mtext> 2 </mtext> </mmultiscripts> <mtext> k </mtext> <mmultiscripts> <mtext> cos </mtext> <none/> <mtext> 2 </mtext> </mmultiscripts> <mtext> (ωt + </mtext> <mmultiscripts> <mtext> φ </mtext> <mtext> 0 </mtext> <none/> </mmultiscripts> <mtext> ) </mtext> </mrow> </math>, Son polo tanto forzas conservativas (Campo conservativo) ???? O traballo realizado polas forzas conservativas ao longo dunha liña pechada é cero, MHS O movemento harmónico simple o seu estudo cinemático da lugar a <math xmlns="http://www.w3.org/1998/Math/MathML"> <mrow> <mtext> a = - A </mtext> <mmultiscripts> <mtext> ω </mtext> <none/> <mtext> 2 </mtext> </mmultiscripts> <mtext> sen ( ωt + </mtext> <mmultiscripts> <mtext> φ </mtext> <mtext> 0 </mtext> <none/> </mmultiscripts> <mtext> ) = - </mtext> <mmultiscripts> <mtext> ω </mtext> <none/> <mtext> 2 </mtext> </mmultiscripts> <mtext> x </mtext> </mrow> </math>, MHS O movemento harmónico simple caracterízanse por fase inicial, <math xmlns="http://www.w3.org/1998/Math/MathML"> <mrow> <mtext> F = m a = - </mtext> <mmultiscripts> <mtext> ω </mtext> <none/> <mtext> 2 </mtext> </mmultiscripts> <mtext> m x = - k x </mtext> </mrow> </math> aplicado a unha masa colgada dun resorte <math xmlns="http://www.w3.org/1998/Math/MathML"> <mrow> <mtext> T = 2π </mtext> <msqrt> <mfrac> <mtext> m </mtext> <mtext> k </mtext> </mfrac> </msqrt> </mrow> </math>, MHS O movemento harmónico simple o seu estudo enerxético da lugar a <math xmlns="http://www.w3.org/1998/Math/MathML"> <mrow> <mtext> Ep = 1/2 k </mtext> <mmultiscripts> <mtext> x </mtext> <none/> <mtext> 2 </mtext> </mmultiscripts> <mtext> = 1/2 </mtext> <mmultiscripts> <mtext> A </mtext> <none/> <mtext> 2 </mtext> </mmultiscripts> <mtext> k </mtext> <mmultiscripts> <mtext> sen </mtext> <none/> <mtext> 2 </mtext> </mmultiscripts> <mtext> (ωt + </mtext> <mmultiscripts> <mtext> φ </mtext> <mtext> 0 </mtext> <none/> </mmultiscripts> <mtext> ) </mtext> </mrow> </math>, <math xmlns="http://www.w3.org/1998/Math/MathML"> <mrow> <mtext> Ec = 1/2 m </mtext> <mmultiscripts> <mtext> v </mtext> <none/> <mtext> 2 </mtext> </mmultiscripts> <mtext> = 1/2 </mtext> <mmultiscripts> <mtext> A </mtext> <none/> <mtext> 2 </mtext> </mmultiscripts> <mtext> k </mtext> <mmultiscripts> <mtext> cos </mtext> <none/> <mtext> 2 </mtext> </mmultiscripts> <mtext> (ωt + </mtext> <mmultiscripts> <mtext> φ </mtext> <mtext> 0 </mtext> <none/> </mmultiscripts> <mtext> ) </mtext> </mrow> </math> como a forza restauradora é conservativa <math xmlns="http://www.w3.org/1998/Math/MathML"> <mrow> <mtext> Em = Ec + Ep = 1/2 k </mtext> <mmultiscripts> <mtext> A </mtext> <none/> <mtext> 2 </mtext> </mmultiscripts> </mrow> </math>, MHS O movemento harmónico simple É unha forza central F || r Son polo tanto forzas conservativas (Campo conservativo), MHS O movemento harmónico simple caracterízanse por Período, MHS O movemento harmónico simple o seu estudo enerxético da lugar a <math xmlns="http://www.w3.org/1998/Math/MathML"> <mrow> <mtext> Ec = 1/2 m </mtext> <mmultiscripts> <mtext> v </mtext> <none/> <mtext> 2 </mtext> </mmultiscripts> <mtext> = 1/2 </mtext> <mmultiscripts> <mtext> A </mtext> <none/> <mtext> 2 </mtext> </mmultiscripts> <mtext> k </mtext> <mmultiscripts> <mtext> cos </mtext> <none/> <mtext> 2 </mtext> </mmultiscripts> <mtext> (ωt + </mtext> <mmultiscripts> <mtext> φ </mtext> <mtext> 0 </mtext> <none/> </mmultiscripts> <mtext> ) </mtext> </mrow> </math>, <math xmlns="http://www.w3.org/1998/Math/MathML"> <mrow> <mtext> x = A sen (ωt + </mtext> <mmultiscripts> <mtext> φ </mtext> <mtext> 0 </mtext> <none/> </mmultiscripts> <mtext> ) </mtext> </mrow> </math> relacionadas entre si <math xmlns="http://www.w3.org/1998/Math/MathML"> <mrow> <mtext> v = ω </mtext> <msqrt> <mrow> <mmultiscripts> <mtext> A </mtext> <none/> <mtext> 2 </mtext> </mmultiscripts> <mtext> - </mtext> <mmultiscripts> <mtext> x </mtext> <none/> <mtext> 2 </mtext> </mmultiscripts> </mrow> </msqrt> </mrow> </math>, MHS O movemento harmónico simple o seu estudo cinemático da lugar a <math xmlns="http://www.w3.org/1998/Math/MathML"> <mrow> <mtext> v = A ω cos ( ωt + </mtext> <mmultiscripts> <mtext> φ </mtext> <mtext> 0 </mtext> <none/> </mmultiscripts> <mtext> ) </mtext> </mrow> </math>, MHS O movemento harmónico simple caracterízanse por Frecuencia, Son polo tanto forzas conservativas (Campo conservativo) ???? <math xmlns="http://www.w3.org/1998/Math/MathML"> <mrow> <mmultiscripts> <mtext> W </mtext> <mtext> realizado pola forza recuperadora </mtext> <none/> </mmultiscripts> <mtext> = - </mtext> <mmultiscripts> <mtext> ΔE </mtext> <mtext> potencial </mtext> <none/> </mmultiscripts> </mrow> </math>, <math xmlns="http://www.w3.org/1998/Math/MathML"> <mrow> <mmultiscripts> <mtext> W </mtext> <mtext> realizado pola forza recuperadora </mtext> <none/> </mmultiscripts> <mtext> = - </mtext> <mmultiscripts> <mtext> ΔE </mtext> <mtext> potencial </mtext> <none/> </mmultiscripts> </mrow> </math> o seu estudo enerxético da lugar a <math xmlns="http://www.w3.org/1998/Math/MathML"> <mrow> <mtext> Ep = 1/2 k </mtext> <mmultiscripts> <mtext> x </mtext> <none/> <mtext> 2 </mtext> </mmultiscripts> <mtext> = 1/2 </mtext> <mmultiscripts> <mtext> A </mtext> <none/> <mtext> 2 </mtext> </mmultiscripts> <mtext> k </mtext> <mmultiscripts> <mtext> sen </mtext> <none/> <mtext> 2 </mtext> </mmultiscripts> <mtext> (ωt + </mtext> <mmultiscripts> <mtext> φ </mtext> <mtext> 0 </mtext> <none/> </mmultiscripts> <mtext> ) </mtext> </mrow> </math>