WARNING:
JavaScript is turned OFF. None of the links on this concept map will
work until it is reactivated.
If you need help turning JavaScript On, click here.
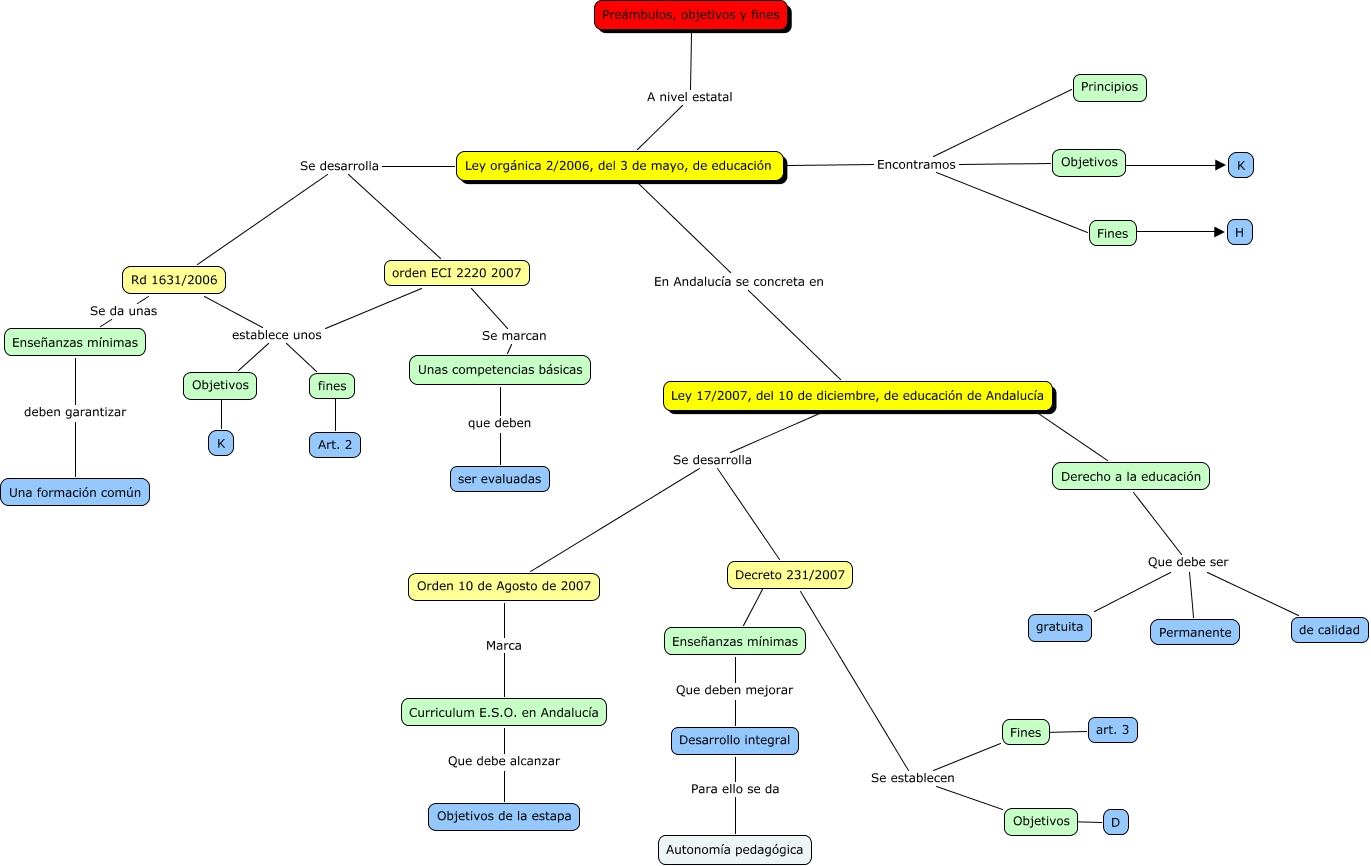
Este Cmap, tiene información relacionada con: Preambulo Abel, Ley orgánica 2/2006, del 3 de mayo, de educación Se desarrolla orden ECI 2220 2007, Ley 17/2007, del 10 de diciembre, de educación de Andalucía Se desarrolla Decreto 231/2007, Ley orgánica 2/2006, del 3 de mayo, de educación En Andalucía se concreta en Ley 17/2007, del 10 de diciembre, de educación de Andalucía, orden ECI 2220 2007 Se marcan Unas competencias básicas, Desarrollo integral Para ello se da Autonomía pedagógica, Derecho a la educación Que debe ser gratuita, Unas competencias básicas que deben ser evaluadas, Curriculum E.S.O. en Andalucía Que debe alcanzar Objetivos de la estapa, Objetivos ???? D, Ley 17/2007, del 10 de diciembre, de educación de Andalucía ???? Derecho a la educación, Preámbulos, objetivos y fines A nivel estatal Ley orgánica 2/2006, del 3 de mayo, de educación, Ley orgánica 2/2006, del 3 de mayo, de educación Encontramos Fines, Decreto 231/2007 Se establecen Objetivos, Ley orgánica 2/2006, del 3 de mayo, de educación Encontramos Objetivos, Rd 1631/2006 Se da unas Enseñanzas mínimas, fines ???? Art. 2, Decreto 231/2007 Se establecen Fines, Derecho a la educación Que debe ser de calidad, orden ECI 2220 2007 establece unos fines, Fines ???? H