WARNING:
JavaScript is turned OFF. None of the links on this concept map will
work until it is reactivated.
If you need help turning JavaScript On, click here.
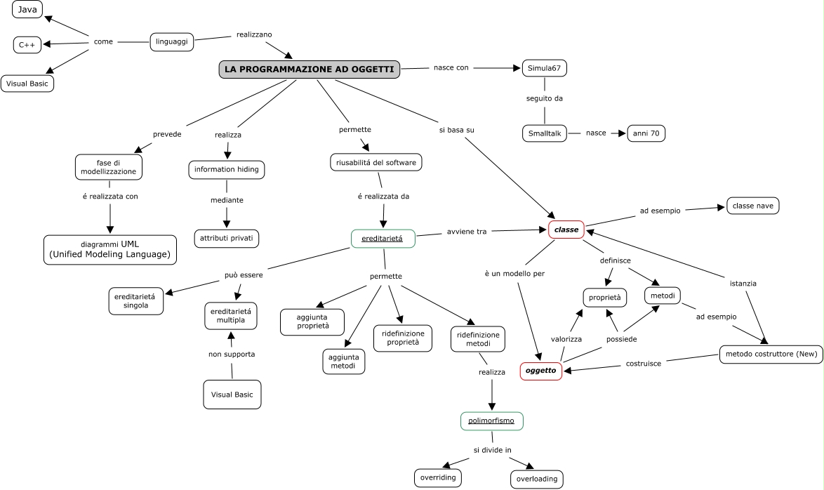
Questa Cmap, creata con IHMC CmapTools, contiene informazioni relative a: concettigenerali, classe è un modello per oggetto, LA PROGRAMMAZIONE AD OGGETTI realizza information hiding, linguaggi come Visual Basic, ereditarietá può essere ereditarietá singola, linguaggi realizzano LA PROGRAMMAZIONE AD OGGETTI, ereditarietá avviene tra classe, Smalltalk nasce anni 70, polimorfismo si divide in overriding, metodi ad esempio metodo costruttore (New), LA PROGRAMMAZIONE AD OGGETTI nasce con Simula67, classe ad esempio classe nave, linguaggi come C++, linguaggi come Java, ereditarietá permette aggiunta proprietà, classe definisce proprietà, riusabilitá del software é realizzata da ereditarietá, metodo costruttore (New) istanzia classe, ereditarietá permette ridefinizione proprietà, ereditarietá permette aggiunta metodi, polimorfismo si divide in overloading