WARNING:
JavaScript is turned OFF. None of the links on this concept map will
work until it is reactivated.
If you need help turning JavaScript On, click here.
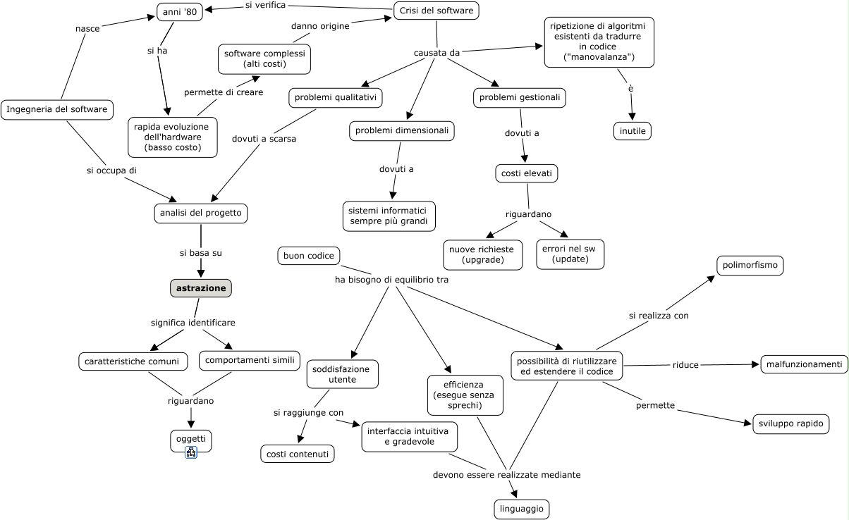
Questa Cmap, creata con IHMC CmapTools, contiene informazioni relative a: storia, soddisfazione utente si raggiunge con interfaccia intuitiva e gradevole, anni '80 si ha rapida evoluzione dell'hardware (basso costo), analisi del progetto si basa su astrazione, comportamenti simili riguardano oggetti, costi elevati riguardano errori nel sw (update), rapida evoluzione dell'hardware (basso costo) permette di creare software complessi (alti costi), software complessi (alti costi) danno origine Crisi del software, Crisi del software causata da problemi gestionali, possibilità di riutilizzare ed estendere il codice riduce malfunzionamenti, buon codice ha bisogno di equilibrio tra efficienza (esegue senza sprechi), Crisi del software causata da problemi dimensionali, caratteristiche comuni riguardano oggetti, buon codice ha bisogno di equilibrio tra possibilità di riutilizzare ed estendere il codice, astrazione significa identificare caratteristiche comuni, soddisfazione utente si raggiunge con costi contenuti, Ingegneria del software nasce anni '80, Crisi del software si verifica anni '80, possibilità di riutilizzare ed estendere il codice si realizza con polimorfismo, Crisi del software causata da problemi qualitativi, efficienza (esegue senza sprechi) devono essere realizzate mediante linguaggio