WARNING:
JavaScript is turned OFF. None of the links on this concept map will
work until it is reactivated.
If you need help turning JavaScript On, click here.
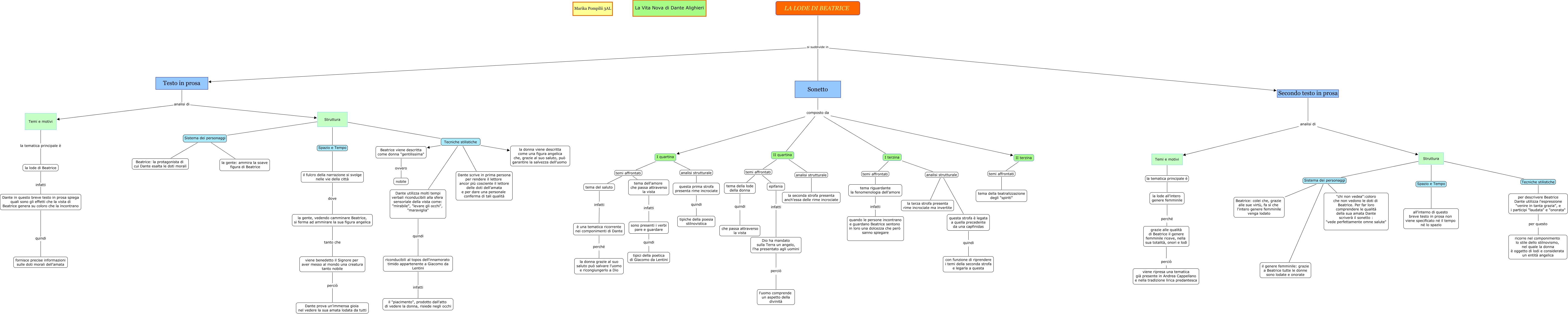
Questa Cmap, creata con IHMC CmapTools, contiene informazioni relative a: Tanto gentile e tanto onesta pare Marika Pompilii, Beatrice viene descritta come donna "gentilissima" ovvero nobile, è una tematica ricorrente nei componimenti di Dante perché la donna grazie al suo saluto può salvare l'uomo e ricongiungerlo a Dio, Struttura Sistema dei personaggi Beatrice: colei che, grazie alle sue virtù, fa sì che l'intero genere femminile venga lodato, I quartina analisi strutturale questa prima strofa presenta rime incrociate, I quartina temi affrontati tema dell'amore che passa attraverso la vista, Sonetto composto da II terzina, II quartina analisi strutturale la seconda strofa presenta anch'essa delle rime incrociate, epifania infatti Dio ha mandato sulla Terra un angelo, l'ha presentato agli uomini, Struttura Sistema dei personaggi la gente: ammira la soave figura di Beatrice, II quartina temi affrontati epifania, Dante in questo breve testo in prosa spiega quali sono gli effetti che la vista di Beatrice genera su coloro che la incontrano quindi fornisce precise informazioni sulle doti morali dell'amata, viene benedetto il Signore per aver messo al mondo una creatura tanto nobile perciò Dante prova un'immensa gioia nel vedere la sua amata lodata da tutti, tema della lode della donna quindi che passa attraverso la vista, Struttura Sistema dei personaggi Beatrice: la protagonista di cui Dante esalta le doti morali, tema riguardante la fenomenologia dell'amore infatti quando le persone incontrano e guardano Beatrice sentono in loro una dolcezza che però sanno spiegare, questa prima strofa presenta rime incrociate quindi tipiche della poesia stilnovistica, Temi e motivi la tematica principale è la lode di Beatrice, grazie alle qualità di Beatrice il genere femminile riceve, nella sua totalità, onori e lodi perciò viene ripresa una tematica già presente in Andrea Cappellano e nella tradizione lirica predantesca, Secondo testo in prosa analisi di Struttura, I terzina analisi strutturale questa strofa è legata a quella precedente da una capfinidas