WARNING:
JavaScript is turned OFF. None of the links on this concept map will
work until it is reactivated.
If you need help turning JavaScript On, click here.
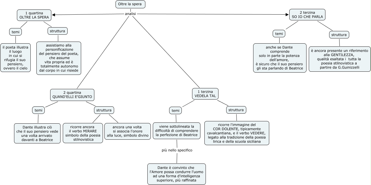
Questa Cmap, creata con IHMC CmapTools, contiene informazioni relative a: Mriana- Oltre la spera che più larga gira, 2 quartina QUAND'ELLI E'GIUNTO struttura, Oltre la spera analisi 2 quartina QUAND'ELLI E'GIUNTO, struttura ricorre l'immagine del COR DOLENTE, tipicamente cavalcantiana, e il verbo VEDERE, legato alla tradizione della poesia lirica e della scuola siciliana, temi anche se Dante comprende solo in parte la potenza dell'amore, è sicuro che il suo pensiero gli sta parlando di Beatrice, struttura ricorre ancora il verbo MIRARE simbolo della poesia stilnovistica, 2 terzina SO IO CHE PARLA struttura, 1 quartina OLTRE LA SPERA struttura, 2 quartina QUAND'ELLI E'GIUNTO temi, viene sottolineata la difficoltà di comprendere la perfezione di Beatrice più nello specifico Dante è convinto che l'Amore possa condurre l'uomo ad una forma d'intelligenza superiore, più raffinata, struttura ancora una volta si associa l'onore alla luce, simbolo divino, temi Dante illustra ciò che il suo pensiero vede una volta arrivato davanti a Beatrice, 1 terzina VEDELA TAL temi, Oltre la spera analisi 2 terzina SO IO CHE PARLA, temi viene sottolineata la difficoltà di comprendere la perfezione di Beatrice, struttura assistiamo alla personificazione del pensiero del poeta, che assume vita propria ed è totalmente autonomo dal corpo in cui risiede, 1 terzina VEDELA TAL struttura, struttura è ancora presente un riferimento alla GENTILEZZA, qualità esaltata i tutta la poesia stilnovistica a partire da G.Guinizzelli, 1 quartina OLTRE LA SPERA temi, temi il poeta illustra il luogo in cui si rifugia il suo pensiero, ovvero il cielo, Oltre la spera analisi 1 terzina VEDELA TAL