WARNING:
JavaScript is turned OFF. None of the links on this concept map will
work until it is reactivated.
If you need help turning JavaScript On, click here.
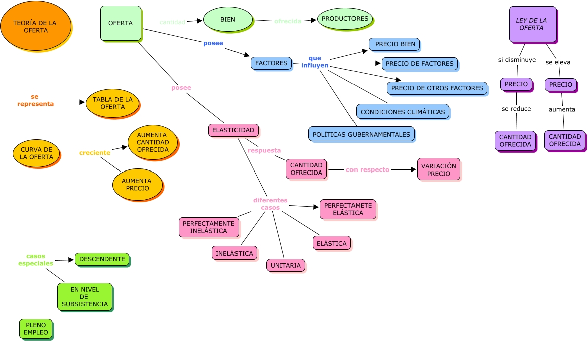
Este Cmap, tiene información relacionada con: TEORIA_DE_LA_OFERTA.cmap, ELASTICIDAD diferentes casos UNITARIA, BIEN ofrecida PRODUCTORES, CURVA DE LA OFERTA casos especiales DESCENDENTE, TEORÍA DE LA OFERTA se representa TABLA DE LA OFERTA, CURVA DE LA OFERTA creciente AUMENTA CANTIDAD OFRECIDA, CURVA DE LA OFERTA creciente AUMENTA PRECIO, CURVA DE LA OFERTA casos especiales EN NIVEL DE SUBSISTENCIA, CURVA DE LA OFERTA casos especiales PLENO EMPLEO, FACTORES que influyen POLÍTICAS GUBERNAMENTALES, ELASTICIDAD diferentes casos INELÁSTICA, CANTIDAD OFRECIDA con respecto VARIACIÓN PRECIO, LEY DE LA OFERTA se eleva PRECIO, FACTORES que influyen PRECIO BIEN, LEY DE LA OFERTA si disminuye PRECIO, ELASTICIDAD diferentes casos PERFECTAMETE ELÁSTICA, TEORÍA DE LA OFERTA se representa CURVA DE LA OFERTA, ELASTICIDAD diferentes casos PERFECTAMENTE INELÁSTICA, PRECIO aumenta CANTIDAD OFRECIDA, ELASTICIDAD respuesta CANTIDAD OFRECIDA, OFERTA posee FACTORES