WARNING:
JavaScript is turned OFF. None of the links on this concept map will
work until it is reactivated.
If you need help turning JavaScript On, click here.
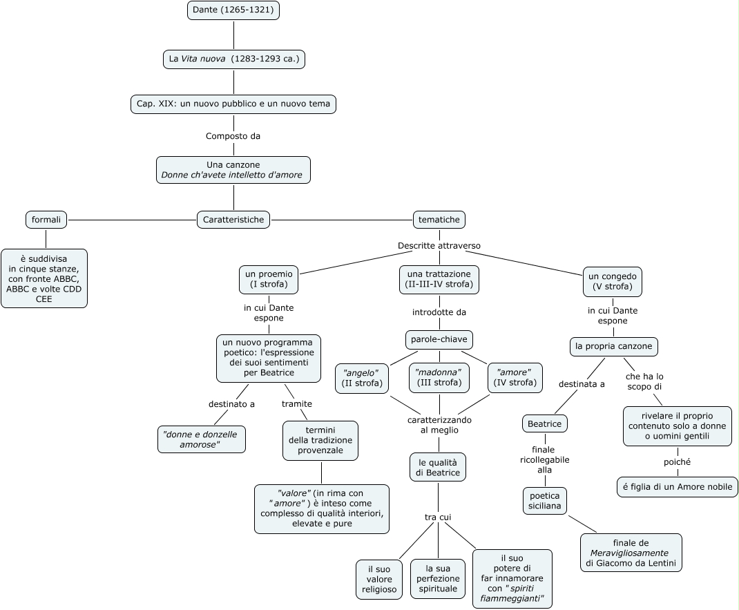
Questa Cmap, creata con IHMC CmapTools, contiene informazioni relative a: Gaia Mazzoleni - donne ch'avete intelletto d'amore, una trattazione (II-III-IV strofa) introdotte da parole-chiave, tematiche Descritte attraverso una trattazione (II-III-IV strofa), la propria canzone che ha lo scopo di rivelare il proprio contenuto solo a donne o uomini gentili, le qualità di Beatrice tra cui il suo valore religioso, un nuovo programma poetico: l'espressione dei suoi sentimenti per Beatrice destinato a "donne e donzelle amorose", Caratteristiche formali, parole-chiave "angelo" (II strofa), Caratteristiche tematiche, le qualità di Beatrice tra cui il suo potere di far innamorare con "spiriti fiammeggianti", parole-chiave "amore" (IV strofa), Cap. XIX: un nuovo pubblico e un nuovo tema Composto da Una canzone Donne ch'avete intelletto d'amore, Beatrice finale ricollegabile alla poetica siciliana, "madonna" (III strofa) caratterizzando al meglio le qualità di Beatrice, parole-chiave "madonna" (III strofa), "amore" (IV strofa) caratterizzando al meglio le qualità di Beatrice, "angelo" (II strofa) caratterizzando al meglio le qualità di Beatrice, rivelare il proprio contenuto solo a donne o uomini gentili poiché é figlia di un Amore nobile, un proemio (I strofa) in cui Dante espone un nuovo programma poetico: l'espressione dei suoi sentimenti per Beatrice, termini della tradizione provenzale "valore"(in rima con "amore") è inteso come complesso di qualità interiori, elevate e pure, un congedo (V strofa) in cui Dante espone la propria canzone