WARNING:
JavaScript is turned OFF. None of the links on this concept map will
work until it is reactivated.
If you need help turning JavaScript On, click here.
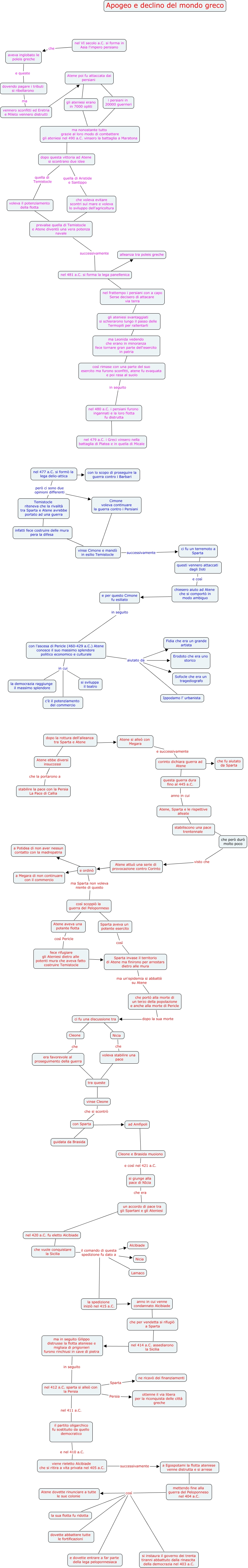
Questa Cmap, creata con IHMC CmapTools, contiene informazioni relative a: lara bonzi, un accordo di pace tra gli Spartani e gli Ateniesi ???? nel 420 a.C. fu eletto Alcibiade, nel 412 a.C. sparta si alleò con la Persia Sparta ne ricavò dei finanziamenti, nel 481 a.C. si forma la lega panellenica ???? alleanza tra poleis greche, nel 481 a.C. si forma la lega panellenica ???? nel frattempo i persiani con a capo Serse decisero di attacare via terra, nel 420 a.C. fu eletto Alcibiade ???? che vuole conquistare la Sicilia, il partito oligarchico fu sostituito da quello democratico e nel 410 a.C. viene rieletto Alcibiade che si ritira a vita privata nel 405 a.C., vennero sconfitti ed Eretria e Mileto vennero distrutti ???? Atene poi fu attaccata dai persiani, gli ateniesi erano in 7000 opliti ???? ma nonostante tutto grazie al loro modo di combattere gli ateniesi nel 490 a.C. vinsero la battaglia a Maratona, Sparta invase il territorio di Atene ma finirono per arrestars dietro alle mura ma un'epidemia si abbattè su Atene che portò alla morte di un terzo della popolazione e anche alla morte di Pericle, così scoppiò la guerra del Peloponneso ???? Sparta aveva un potente esercito, con l'ascesa di Pericle (460-429 a.C.) Atene conosce il suo massimo splendore politico economico e culturale in cui c'è il potenziamento del commercio, dopo questa vittoria ad Atene si scontrano due idee quella di Temistocle voleva il potenziamento della flotta, voleva il potenziamento della flotta ???? prevalse quella di Temistocle e Atene diventò una vera potenza navale, con Sparta ???? guidata da Brasida, questa guerra dura fino al 445 a.C. anno in cui Atene, Sparta e le rispettive alleate, Atene si alleò con Megara e successivamente corinto dichiara guerra ad Atene, mettendo fine alla guerra del Peloponneso nel 404 a.C. così e dovette entrare a far parte della lega peloponnesiaca, con l'ascesa di Pericle (460-429 a.C.) Atene conosce il suo massimo splendore politico economico e culturale aiutato da Erodoto che era uno storico, nel VI secolo a.C. si forma in Asia l'impero persiano che aveva inglobato le poleis greche, Cimone voleva continuare la guerra contro i Persiani ???? vinse Cimone e mandò in esilio Temistocle