WARNING:
JavaScript is turned OFF. None of the links on this concept map will
work until it is reactivated.
If you need help turning JavaScript On, click here.
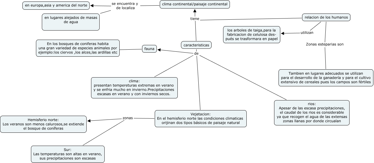
Este Cmap, tiene información relacionada con: 8 Continental, caracteristicas de fauna, relacion de los humanos tiene clima continental/paisaje continental, caracteristicas de rios: Apesar de las escasa precipitaciones, el caudal de los rios es considerable ya que recogen el agua de las extensas zonas llanas por donde circualan, caracteristicas de clima: presentan tempereturas extremas en verano y se enfria mucho en invierno.Precipitaciones escasas en verano y con inviernos secos., relacion de los humanos utilizan los arboles de taiga,para la fabricacion de celulosa des- pués se trasformara en papel, clima continental/paisaje continental se encuentra y de localiza en europa,asia y america del norte, en lugares alejados de masas de agua se encuentra y de localiza en europa,asia y america del norte, Vejetacion: En el hemisferio norte las condiciones climaticas orijinan dos tipos básicos de paisaje natural zonas Sur: Las temperaturas son altas en verano, sus precipitaciones son escasas, caracteristicas de Vejetacion: En el hemisferio norte las condiciones climaticas orijinan dos tipos básicos de paisaje natural, fauna ???? En los bosques de coniferas habita una gran variedad de especies animales por ejemplo:los ciervos ,los alces,las ardillas etc, relacion de los humanos Zonas esteparias son Tambien en lugares adecuados se utilizan para el desarrollo de la ganadería y para el cultivo extensivo de cereales pues los campos son fértiles, Vejetacion: En el hemisferio norte las condiciones climaticas orijinan dos tipos básicos de paisaje natural zonas Hemisferio norte: Los veranos son menos calurosos,se extiende el bosque de coníferas, caracteristicas tiene clima continental/paisaje continental