WARNING:
JavaScript is turned OFF. None of the links on this concept map will
work until it is reactivated.
If you need help turning JavaScript On, click here.
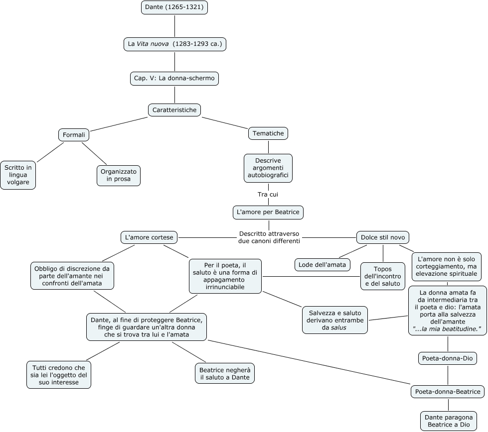
Questa Cmap, creata con IHMC CmapTools, contiene informazioni relative a: Gaia Mazzoleni la donna-schermo, La Vita nuova (1283-1293 ca.) Cap. V: La donna-schermo, Per il poeta, il saluto è una forma di appagamento irrinunciabile Salvezza e saluto derivano entrambe da salus, Caratteristiche Tematiche, Dante, al fine di proteggere Beatrice, finge di guardare un'altra donna che si trova tra lui e l'amata Tutti credono che sia lei l'oggetto del suo interesse, La donna amata fa da intermediaria tra il poeta e dio: l'amata porta alla salvezza dell'amante "...la mia beatitudine." Salvezza e saluto derivano entrambe da salus, Dolce stil novo Topos dell'incontro e del saluto, Dante (1265-1321) La Vita nuova (1283-1293 ca.), Dante, al fine di proteggere Beatrice, finge di guardare un'altra donna che si trova tra lui e l'amata Beatrice negherà il saluto a Dante, Cap. V: La donna-schermo Caratteristiche, Formali Organizzato in prosa, Poeta-donna-Beatrice Dante paragona Beatrice a Dio, Descrive argomenti autobiografici Tra cui L'amore per Beatrice, L'amore cortese Obbligo di discrezione da parte dell'amante nei confronti dell'amata, Tematiche Descrive argomenti autobiografici, La donna amata fa da intermediaria tra il poeta e dio: l'amata porta alla salvezza dell'amante "...la mia beatitudine." Poeta-donna-Dio, Dolce stil novo Lode dell'amata, L'amore non è solo corteggiamento, ma elevazione spirituale La donna amata fa da intermediaria tra il poeta e dio: l'amata porta alla salvezza dell'amante "...la mia beatitudine.", Formali Scritto in lingua volgare, L'amore per Beatrice Descritto attraverso due canoni differenti Dolce stil novo, Topos dell'incontro e del saluto Per il poeta, il saluto è una forma di appagamento irrinunciabile