WARNING:
JavaScript is turned OFF. None of the links on this concept map will
work until it is reactivated.
If you need help turning JavaScript On, click here.
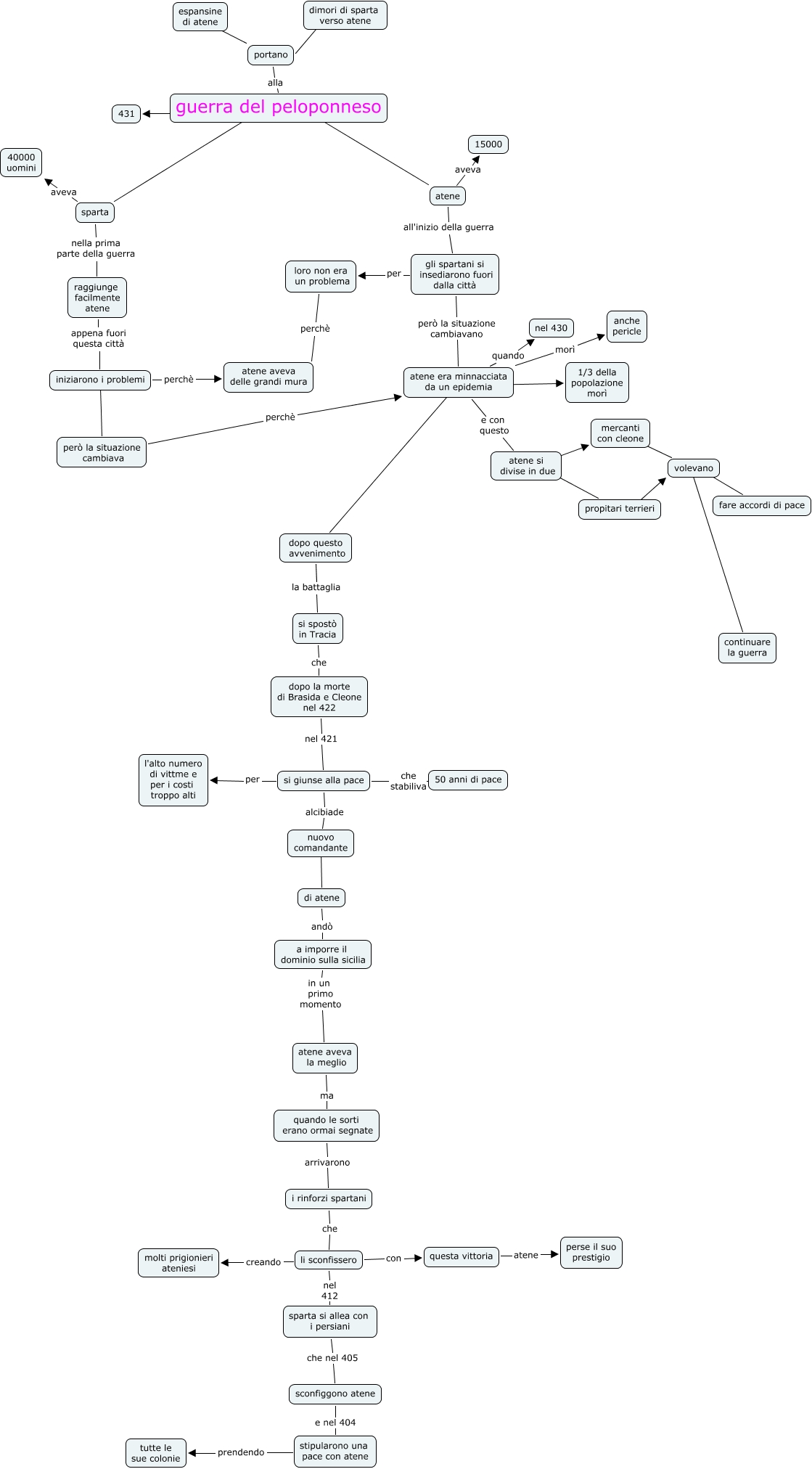
Questa Cmap, creata con IHMC CmapTools, contiene informazioni relative a: guerra peloponneso baroni L, li sconfissero nel 412 sparta si allea con i persiani, stipularono una pace con atene prendendo tutte le sue colonie, li sconfissero con questa vittoria, si spostò in Tracia che dopo la morte di Brasida e Cleone nel 422, atene si divise in due ???? propitari terrieri, loro non era un problema perchè atene aveva delle grandi mura, espansine di atene ???? portano, sparta si allea con i persiani che nel 405 sconfiggono atene, raggiunge facilmente atene appena fuori questa città iniziarono i problemi, si giunse alla pace per l'alto numero di vittme e per i costi troppo alti, a imporre il dominio sulla sicilia in un primo momento atene aveva la meglio, gli spartani si insediarono fuori dalla città però la situazione cambiavano atene era minnacciata da un epidemia, guerra del peloponneso ???? sparta, gli spartani si insediarono fuori dalla città per loro non era un problema, si giunse alla pace che stabiliva 50 anni di pace, si giunse alla pace alcibiade nuovo comandante, nuovo comandante ???? di atene, sconfiggono atene e nel 404 stipularono una pace con atene, sparta aveva 40000 uomini, li sconfissero creando molti prigionieri ateniesi