WARNING:
JavaScript is turned OFF. None of the links on this concept map will
work until it is reactivated.
If you need help turning JavaScript On, click here.
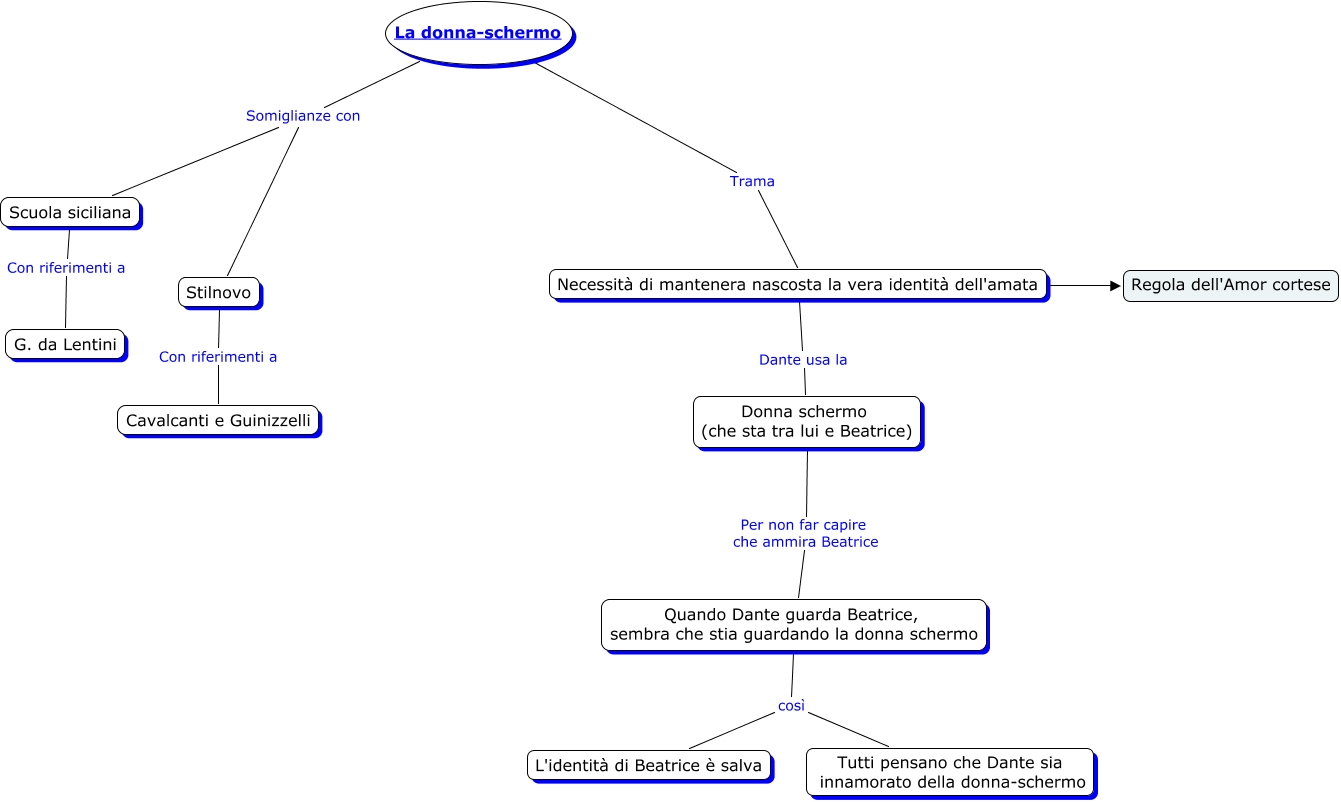
Questa Cmap, creata con IHMC CmapTools, contiene informazioni relative a: La donna-schermo-Midali, Stilnovo Con riferimenti a Cavalcanti e Guinizzelli, La donna-schermo Somiglianze con Scuola siciliana, Necessità di mantenera nascosta la vera identità dell'amata Dante usa la Donna schermo (che sta tra lui e Beatrice), La donna-schermo Somiglianze con Stilnovo, La donna-schermo Trama Necessità di mantenera nascosta la vera identità dell'amata, Quando Dante guarda Beatrice, sembra che stia guardando la donna schermo così Tutti pensano che Dante sia innamorato della donna-schermo, Scuola siciliana Con riferimenti a G. da Lentini, Donna schermo (che sta tra lui e Beatrice) Per non far capire che ammira Beatrice Quando Dante guarda Beatrice, sembra che stia guardando la donna schermo, Necessità di mantenera nascosta la vera identità dell'amata ???? Regola dell'Amor cortese, Quando Dante guarda Beatrice, sembra che stia guardando la donna schermo così L'identità di Beatrice è salva