WARNING:
JavaScript is turned OFF. None of the links on this concept map will
work until it is reactivated.
If you need help turning JavaScript On, click here.
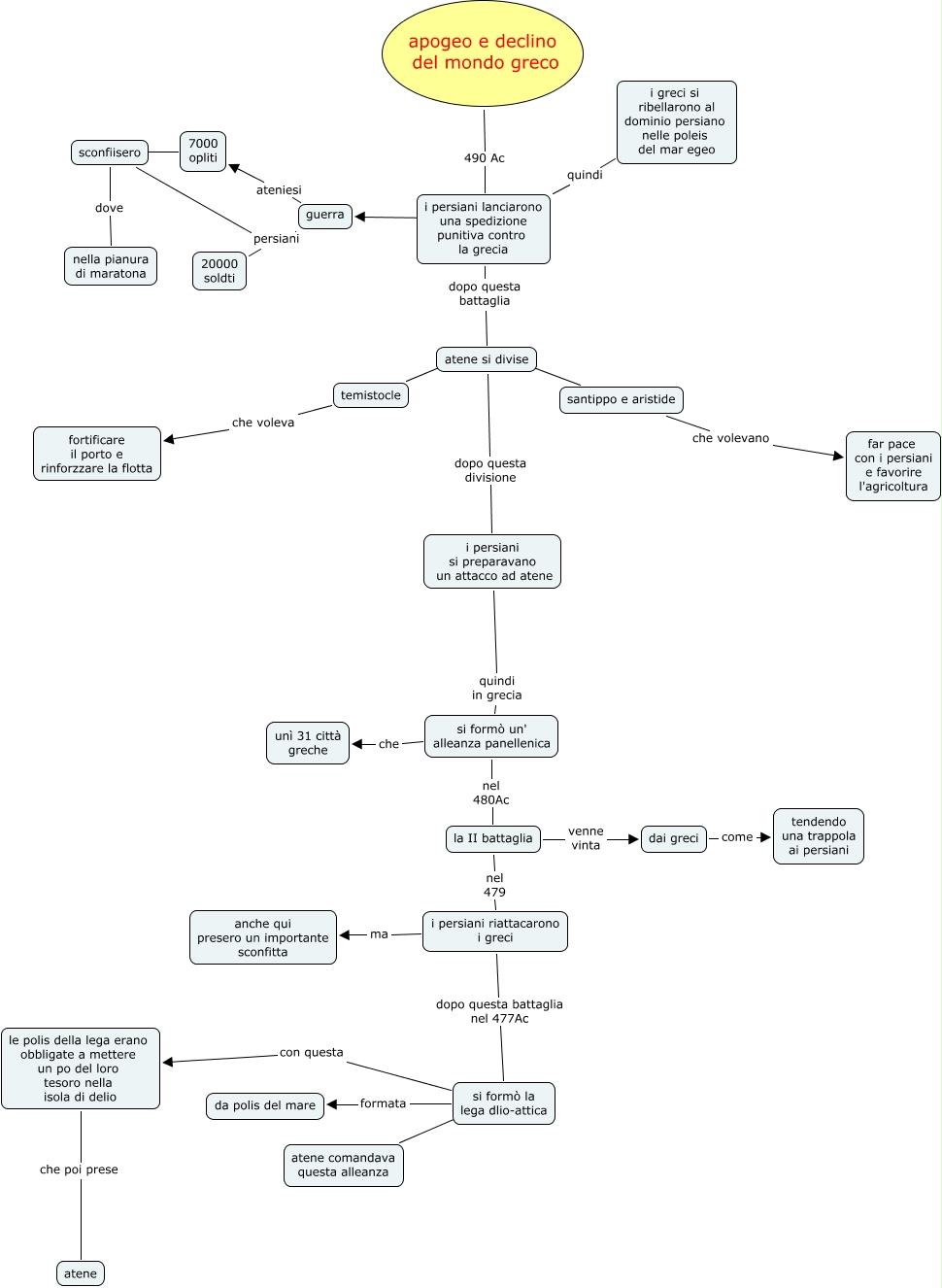
Questa Cmap, creata con IHMC CmapTools, contiene informazioni relative a: apogeo e declino del mondo greco- parte I-(guerre grecia VS persiani) baroni L, i persiani lanciarono una spedizione punitiva contro la grecia dopo questa battaglia atene si divise, guerra persiani 20000 soldti, i greci si ribellarono al dominio persiano nelle poleis del mar egeo quindi i persiani lanciarono una spedizione punitiva contro la grecia, si formò la lega dlio-attica ???? atene comandava questa alleanza, si formò un' alleanza panellenica nel 480Ac la II battaglia, sconfiisero persiani 20000 soldti, i persiani riattacarono i greci dopo questa battaglia nel 477Ac si formò la lega dlio-attica, temistocle che voleva fortificare il porto e rinforzzare la flotta, 7000 opliti ???? sconfiisero, si formò la lega dlio-attica formata da polis del mare, dai greci come tendendo una trappola ai persiani, sconfiisero dove nella pianura di maratona, i persiani lanciarono una spedizione punitiva contro la grecia ???? guerra, atene si divise dopo questa divisione i persiani si preparavano un attacco ad atene, la II battaglia nel 479 i persiani riattacarono i greci, i persiani riattacarono i greci ma anche qui presero un importante sconfitta, la II battaglia venne vinta dai greci, apogeo e declino del mondo greco 490 Ac i persiani lanciarono una spedizione punitiva contro la grecia, santippo e aristide che volevano far pace con i persiani e favorire l'agricoltura, guerra ateniesi 7000 opliti