WARNING:
JavaScript is turned OFF. None of the links on this concept map will
work until it is reactivated.
If you need help turning JavaScript On, click here.
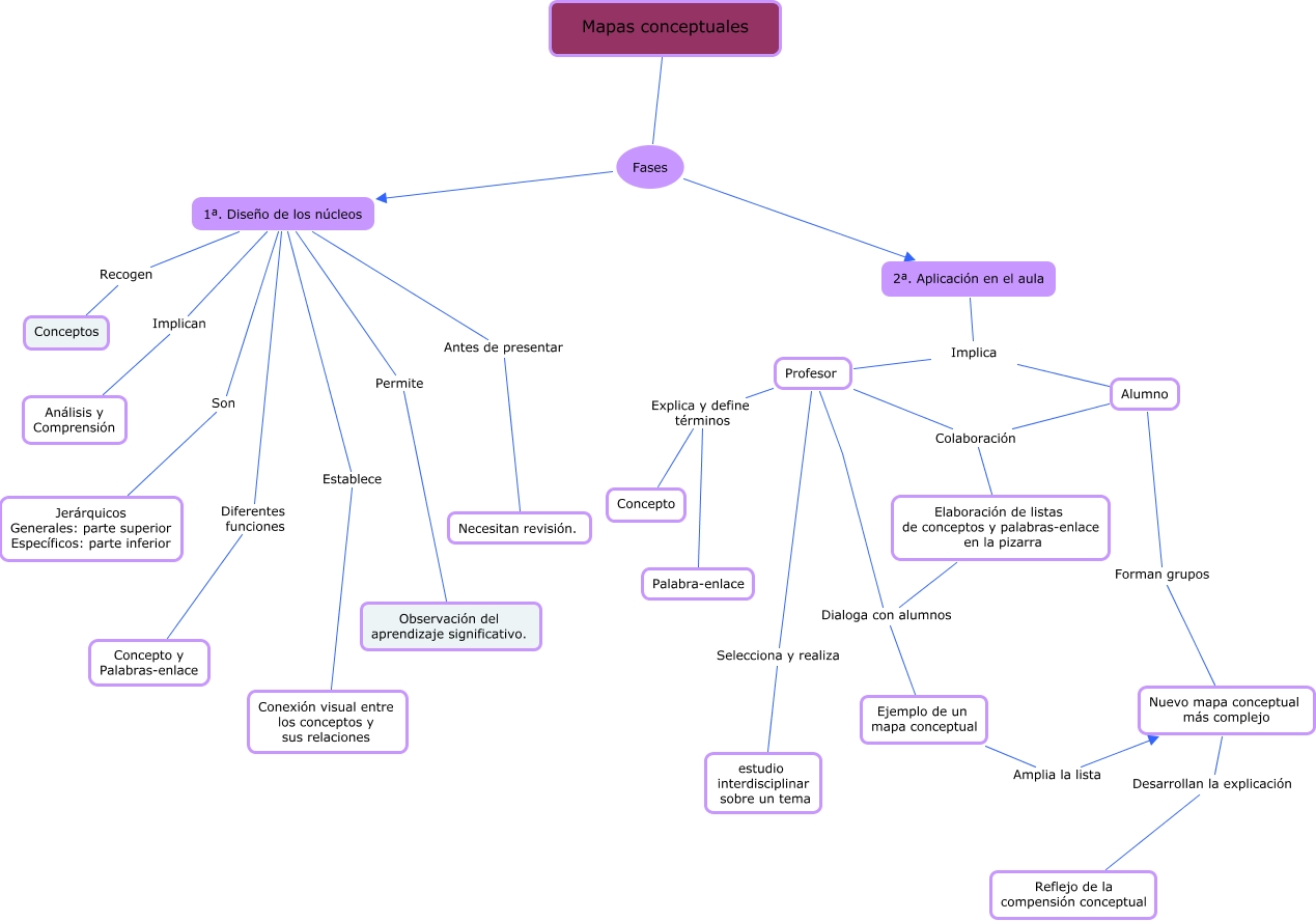
Este Cmap, tiene información relacionada con: Actividad tema 4.María E. Rubio Jiménez, Profesor Colaboración Elaboración de listas de conceptos y palabras-enlace en la pizarra, Mapas conceptuales Fases 2ª. Aplicación en el aula, Profesor Selecciona y realiza estudio interdisciplinar sobre un tema, Mapas conceptuales Fases 1ª. Diseño de los núcleos, Alumno Forman grupos Nuevo mapa conceptual más complejo, 1ª. Diseño de los núcleos Implican Análisis y Comprensión, Elaboración de listas de conceptos y palabras-enlace en la pizarra Dialoga con alumnos Ejemplo de un mapa conceptual, Profesor Explica y define términos Concepto, 1ª. Diseño de los núcleos Son Jerárquicos Generales: parte superior Específicos: parte inferior, Nuevo mapa conceptual más complejo Desarrollan la explicación Reflejo de la compensión conceptual, 1ª. Diseño de los núcleos Permite Observación del aprendizaje significativo., Profesor Dialoga con alumnos Ejemplo de un mapa conceptual, 1ª. Diseño de los núcleos Diferentes funciones Concepto y Palabras-enlace, 1ª. Diseño de los núcleos Recogen Conceptos, Alumno Colaboración Elaboración de listas de conceptos y palabras-enlace en la pizarra, Ejemplo de un mapa conceptual Amplia la lista Nuevo mapa conceptual más complejo, 1ª. Diseño de los núcleos Antes de presentar Necesitan revisión., Profesor Explica y define términos Palabra-enlace, 1ª. Diseño de los núcleos Establece Conexión visual entre los conceptos y sus relaciones