WARNING:
JavaScript is turned OFF. None of the links on this concept map will
work until it is reactivated.
If you need help turning JavaScript On, click here.
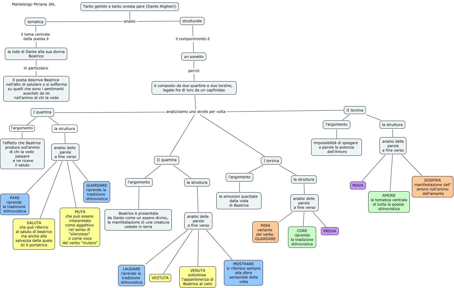
Questa Cmap, creata con IHMC CmapTools, contiene informazioni relative a: Martelengo Miriana-Dante-Tanto gentile e tanto onesta pare, tematica il tema centrale della poesia è la lode di Dante alla sua donna Beatrice, I terzina l'argomento, II quartina l'argomento, analisi delle parole a fine verso LAUDARE riprende la tradizione stilnovistica, II terzina la struttura, analisi delle parole a fine verso MOVA, analisi delle parole a fine verso VESTUTA, analisi delle parole a fine verso SALUTA che può riferirsi al saluto di beatrice ma anche alla salvezza della quale lei è portatrice, l'argomento Beatrice è presentata da Dante come un essere divino, la manifestazione di una creatura celeste in terra, analisi delle parole a fine verso PROVA, I quartina l'argomento l'effetto che Beatrice produce sull'animo di chi la vede passare e ne riceve il saluto, analisi delle parole a fine verso AMORE la tematica centrale di tutta la poesia stilnovistica, analisi delle parole a fine verso MUTA che può essere interpretato come aggettivo nel senso di "silenzioso" o come voce del verbo "mutare", I quartina la struttura, analisi delle parole a fine verso MIRA variante del verbo GUARDARE, la lode di Dante alla sua donna Beatrice in particolare Il poeta descrive Beatrice nell'atto di salutare e si sofferma su quelli che sono i sentimenti suscitati da lei nell'animo di chi la vede, analisi delle parole a fine verso PARE riprende la tradizione stilnovostica, l'argomento impossibilità di spiegare a parole la potenza dell'Amore, analisi delle parole a fine verso MOSTRARE si riferisce sempre alla sfera sensoriale della vista, è composto da due quartine e due terzine, legate fra di loro da un capfinidas analizziamo una strofa per volta II quartina