WARNING:
JavaScript is turned OFF. None of the links on this concept map will
work until it is reactivated.
If you need help turning JavaScript On, click here.
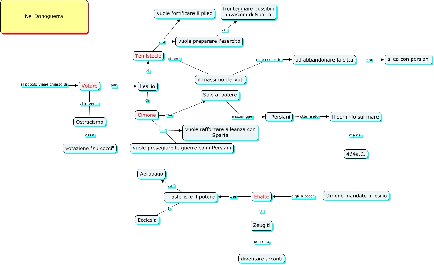
Questa Cmap, creata con IHMC CmapTools, contiene informazioni relative a: Il Dopoguerra - Parte IV (Sonzogni), Votare attraverso Ostracismo, Trasferisce il potere dall' Aeropago, Cimone che Sale al potere, Cimone che vuole prosegiure le guerre con i Persiani, i Persiani ottenendo il dominio sul mare, 464a.C. Cimone mandato in esilio, il dominio sul mare ma nel 464a.C., Sale al potere e sconfigge i Persiani, Ostracismo ossia votazione "su cocci", Nel Dopoguerra al popolo viene chiesto di Votare, vuole preparare l'esercito per fronteggiare possibili invasioni di Sparta, Temistocle che vuole fortificare il pileo, Zeugiti possono diventare arconti, ad abbandonare la città e si allea con persiani, il massimo dei voti ed è costretto ad abbandonare la città, Efialte che Trasferisce il potere, Cimone che vuole rafforzare alleanza con Sparta, Efialte gli Zeugiti, Votare per l'esilio, Temistocle che vuole preparare l'esercito