WARNING:
JavaScript is turned OFF. None of the links on this concept map will
work until it is reactivated.
If you need help turning JavaScript On, click here.
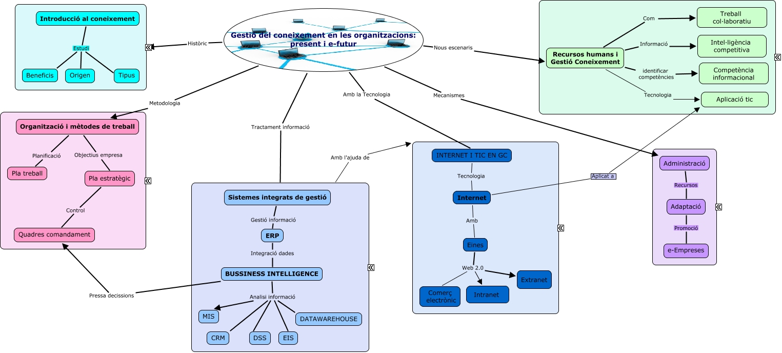
Este Cmap, tiene información relacionada con: Gestió coneixement en les organitzacions e-Empresa_v1, Internet Aplicat a Aplicació tic, Introducció al coneixement Estudi Beneficis, Gestió del coneixement en les organitzacions: present i e-futur Amb la Tecnologia INTERNET I TIC EN GC, Organització i mètodes de treball Objectius empresa Pla estratègic, INTERNET I TIC EN GC Tecnologia Internet, Organització i mètodes de treball Planificació Pla treball, BUSSINESS INTELLIGENCE Analisi informació MIS, Eines Web 2.0 Extranet, Gestió del coneixement en les organitzacions: present i e-futur Nous escenaris Recursos humans i Gestió Coneixement, Administració Recursos Adaptació, Adaptació Promoció e-Empreses, Gestió del coneixement en les organitzacions: present i e-futur Històric ????, Internet Amb Eines, ERP Integració dades BUSSINESS INTELLIGENCE, Recursos humans i Gestió Coneixement Informació Intel·ligència competitiva, ???? Amb l'ajuda de ????, Eines Web 2.0 Intranet, Eines Web 2.0 Comerç electrònic, BUSSINESS INTELLIGENCE Analisi informació DSS, BUSSINESS INTELLIGENCE Pressa decissions Quadres comandament