WARNING:
JavaScript is turned OFF. None of the links on this concept map will
work until it is reactivated.
If you need help turning JavaScript On, click here.
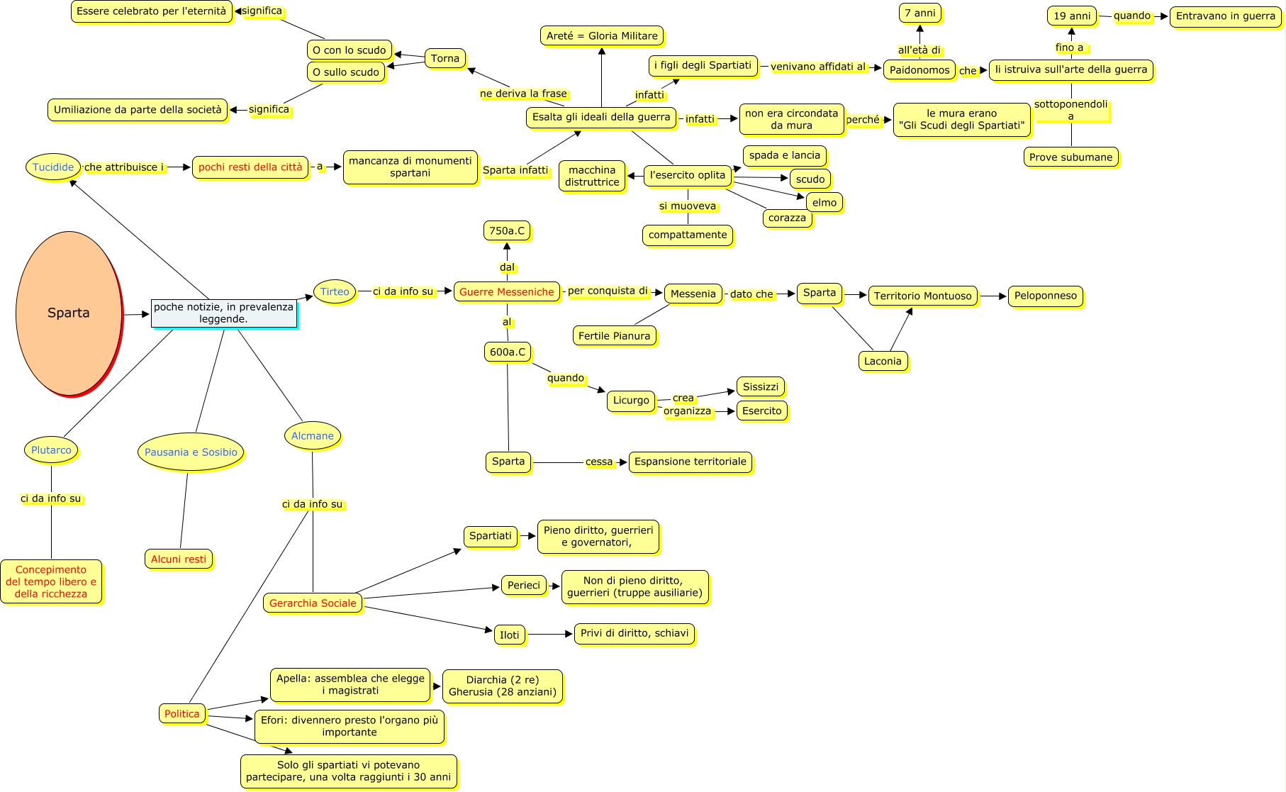
Questa Cmap, creata con IHMC CmapTools, contiene informazioni relative a: Testimonianze su Sparta (Sonzogni), Gerarchia Sociale ???? Spartiati, O sullo scudo significa Umiliazione da parte della società, Spartiati ???? Pieno diritto, guerrieri e governatori,, Sparta ???? poche notizie, in prevalenza leggende., Torna ???? O con lo scudo, Esalta gli ideali della guerra infatti non era circondata da mura, Esalta gli ideali della guerra ???? l'esercito oplita, Paidonomos all'età di 7 anni, non era circondata da mura perché le mura erano "Gli Scudi degli Spartiati", Alcmane ci da info su Politica, Sparta ???? Laconia, Politica ???? Apella: assemblea che elegge i magistrati, Plutarco ci da info su Concepimento del tempo libero e della ricchezza, 19 anni quando Entravano in guerra, l'esercito oplita si muoveva compattamente, Esalta gli ideali della guerra ne deriva la frase Torna, Paidonomos che li istruiva sull'arte della guerra, poche notizie, in prevalenza leggende. ???? Tucidide, l'esercito oplita ???? scudo, poche notizie, in prevalenza leggende. ???? Pausania e Sosibio