WARNING:
JavaScript is turned OFF. None of the links on this concept map will
work until it is reactivated.
If you need help turning JavaScript On, click here.
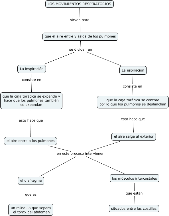
Este Cmap, tiene información relacionada con: Los movimientos respiratorios, LOS MOVIMIENTOS RESPIRATORIOS sirven para que el aire entre y salga de los pulmones, el aire entre a los pulmones en este proceso intervienen los músculos intercostales, que la caja torácica se contrae por lo que los pulmones se deshinchan esto hace que el aire salga al exterior, que la caja torácica se expande y hace que los pulmones también se expandan esto hace que el aire entre a los pulmones, el aire salga al exterior en este proceso intervienen el diafragma, La inspiración consiste en que la caja torácica se expande y hace que los pulmones también se expandan, el aire entre a los pulmones en este proceso intervienen el diafragma, que el aire entre y salga de los pulmones se dividen en La espiración, el diafragma que es un músculo que separa el tórax del abdomen, La espiración consiste en que la caja torácica se contrae por lo que los pulmones se deshinchan, que el aire entre y salga de los pulmones se dividen en La inspiración, el aire salga al exterior en este proceso intervienen los músculos intercostales, los músculos intercostales que están situados entre las costillas