WARNING:
JavaScript is turned OFF. None of the links on this concept map will
work until it is reactivated.
If you need help turning JavaScript On, click here.
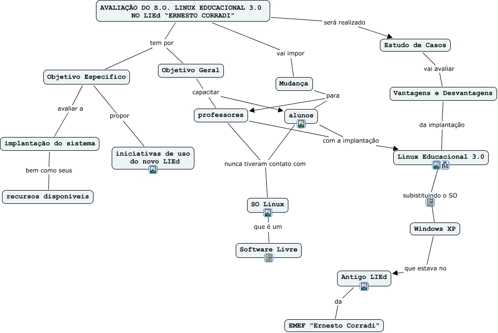
Esse mapa conceitual, produzido no IHMC CmapTools, tem a informação relacionada a: carlos_magno_serafini_santana, professores nunca tiveram contato com SO Linux, AVALIAÇÃO DO S.O. LINUX EDUCACIONAL 3.0 NO LIEd “ERNESTO CORRADI” será realizado Estudo de Casos, Objetivo Específico avaliar a implantação do sistema, Objetivo Geral capacitar professores, Estudo de Casos vai avaliar Vantagens e Desvantagens, professores com a implantação Linux Educacional 3.0, Vantagens e Desvantagens da implantação Linux Educacional 3.0, implantação do sistema bem como seus recursos disponiveis, Mudança para professores, Mudança para alunos, alunos nunca tiveram contato com SO Linux, alunos com a implantação Linux Educacional 3.0, Antigo LIEd da EMEF "Ernesto Corradi", Objetivo Geral capacitar alunos, Objetivo Específico propor iniciativas de uso do novo LIEd, Windows XP que estava no Antigo LIEd, AVALIAÇÃO DO S.O. LINUX EDUCACIONAL 3.0 NO LIEd “ERNESTO CORRADI” tem por Objetivo Específico, AVALIAÇÃO DO S.O. LINUX EDUCACIONAL 3.0 NO LIEd “ERNESTO CORRADI” vai impor Mudança, Linux Educacional 3.0 subistituindo o SO Windows XP, SO Linux que é um Software Livre