WARNING:
JavaScript is turned OFF. None of the links on this concept map will
work until it is reactivated.
If you need help turning JavaScript On, click here.
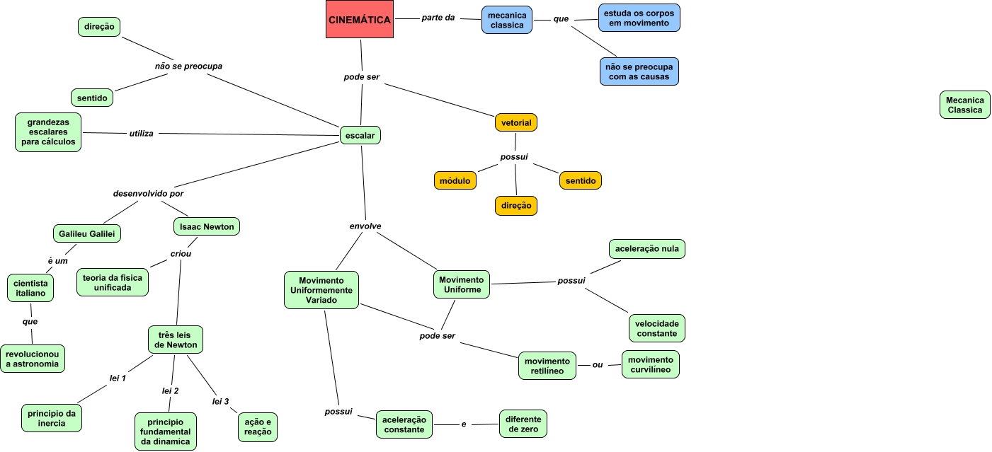
Esse mapa conceitual, produzido no IHMC CmapTools, tem a informação relacionada a: cinematica, cientista italiano que revolucionou a astronomia, movimento retilíneo ou movimento curvilíneo, escalar não se preocupa direção, escalar não se preocupa sentido, três leis de Newton lei 2 principio fundamental da dinamica, Movimento Uniforme possui velocidade constante, aceleração constante e diferente de zero, Galileu Galilei é um cientista italiano, CINEMÁTICA parte da mecanica classica, vetorial possui sentido, escalar utiliza grandezas escalares para cálculos, três leis de Newton lei 1 principio da inercia, Movimento Uniforme pode ser movimento retilíneo, Movimento Uniformemente Variado possui aceleração constante, vetorial possui módulo, escalar desenvolvido por Isaac Newton, mecanica classica que não se preocupa com as causas, Isaac Newton criou três leis de Newton, escalar envolve Movimento Uniformemente Variado, três leis de Newton lei 3 ação e reação