WARNING:
JavaScript is turned OFF. None of the links on this concept map will
work until it is reactivated.
If you need help turning JavaScript On, click here.
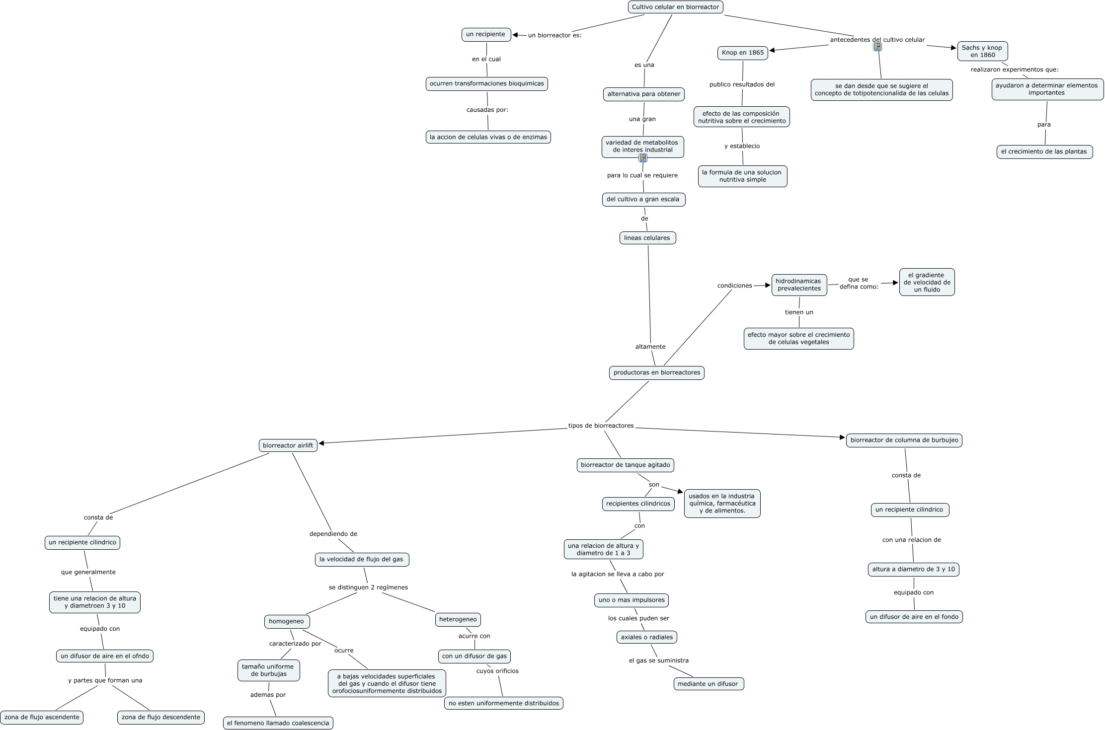
Este Cmap, tiene información relacionada con: METABOLITOS SECUNDARIOS DE RELEVANCIA INDUSTRIAL, productoras en biorreactores tipos de biorreactores biorreactor de tanque agitado, un recipiente en el cual ocurren transformaciones bioquimicas, del cultivo a gran escala de lineas celulares, axiales o radiales el gas se suministra mediante un difusor, productoras en biorreactores tipos de biorreactores biorreactor de columna de burbujeo, productoras en biorreactores condiciones hidrodinamicas prevalecientes, Cultivo celular en biorreactor antecedentes del cultivo celular se dan desde que se sugiere el concepto de totipotencionalida de las celulas, ocurren transformaciones bioquimicas causadas por: la accion de celulas vivas o de enzimas, una relacion de altura y diametro de 1 a 3 la agitacion se lleva a cabo por uno o mas impulsores, Knop en 1865 publico resultados del efecto de las composición nutritiva sobre el crecimiento, biorreactor de columna de burbujeo consta de un recipiente cilindrico, Cultivo celular en biorreactor un biorreactor es: un recipiente, biorreactor de tanque agitado son recipientes cilindricos, hidrodinamicas prevalecientes tienen un efecto mayor sobre el crecimiento de celulas vegetales, biorreactor de tanque agitado son usados en la industria química, farmacéutica y de alimentos., tamaño uniforme de burbujas ademas por el fenomeno llamado coalescencia, la velocidad de flujo del gas se distinguen 2 regímenes homogeneo, lineas celulares altamente productoras en biorreactores, altura a diametro de 3 y 10 equipado con un difusor de aire en el fondo, alternativa para obtener una gran variedad de metabolitos de interes industrial