WARNING:
JavaScript is turned OFF. None of the links on this concept map will
work until it is reactivated.
If you need help turning JavaScript On, click here.
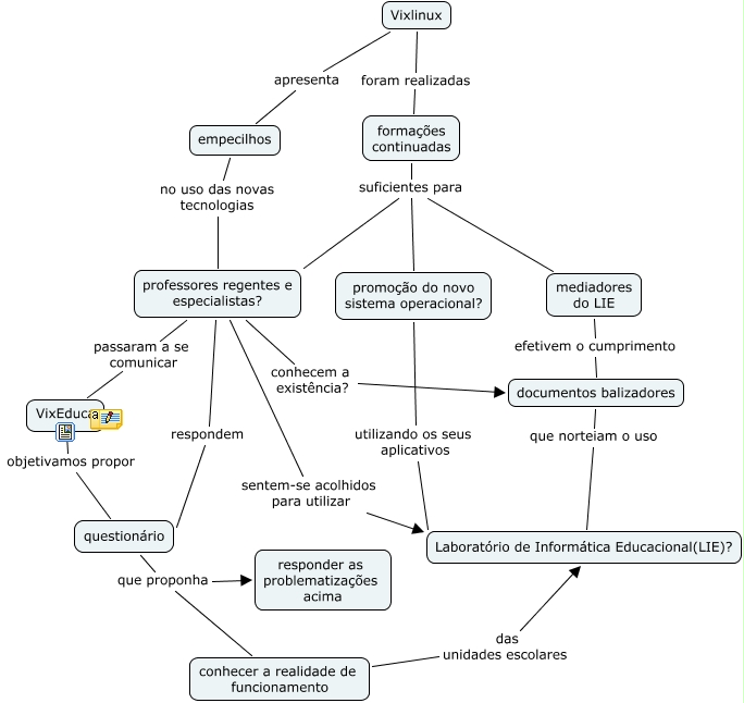
Esse mapa conceitual, produzido no IHMC CmapTools, tem a informação relacionada a: projeto_pesquisa_jansen_vilavelha, Vixlinux foram realizadas formações continuadas, formações continuadas suficientes para professores regentes e especialistas?, formações continuadas suficientes para promoção do novo sistema operacional?, professores regentes e especialistas? respondem questionário, questionário que proponha conhecer a realidade de funcionamento, conhecer a realidade de funcionamento das unidades escolares Laboratório de Informática Educacional(LIE)?, professores regentes e especialistas? conhecem a existência? documentos balizadores, documentos balizadores que norteiam o uso Laboratório de Informática Educacional(LIE)?, promoção do novo sistema operacional? utilizando os seus aplicativos Laboratório de Informática Educacional(LIE)?, questionário que proponha responder as problematizações acima, mediadores do LIE efetivem o cumprimento documentos balizadores, professores regentes e especialistas? sentem-se acolhidos para utilizar Laboratório de Informática Educacional(LIE)?, formações continuadas suficientes para mediadores do LIE, Vixlinux apresenta empecilhos, professores regentes e especialistas? passaram a se comunicar VixEduca, VixEduca objetivamos propor questionário, empecilhos no uso das novas tecnologias professores regentes e especialistas?