WARNING:
JavaScript is turned OFF. None of the links on this concept map will
work until it is reactivated.
If you need help turning JavaScript On, click here.
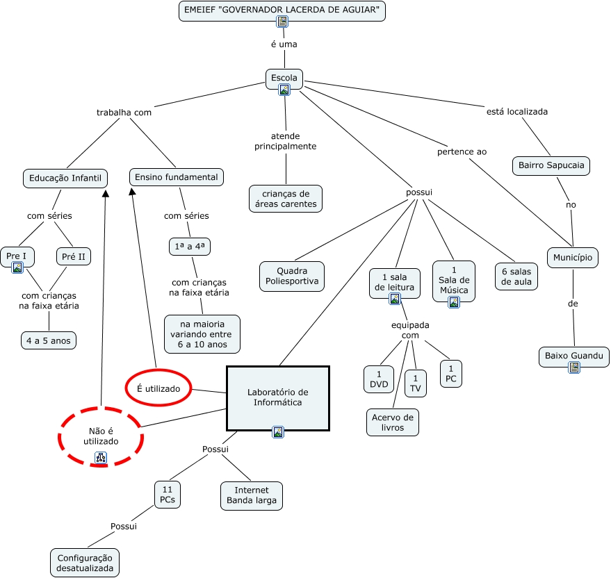
Esse mapa conceitual, produzido no IHMC CmapTools, tem a informação relacionada a: Pre projeto Mauricio Lago Barros 29 11 2010, Educação Infantil com séries Pre I, Laboratório de Informática Possui Internet Banda larga, Escola pertence ao Município, Escola possui Quadra Poliesportiva, Laboratório de Informática Não é utilizado Educação Infantil, Município de Baixo Guandu, 1 sala de leitura equipada com 1 DVD, Bairro Sapucaia no Município, Escola trabalha com Ensino fundamental, 1 sala de leitura equipada com Acervo de livros, EMEIEF "GOVERNADOR LACERDA DE AGUIAR" é uma Escola, Laboratório de Informática É utilizado Ensino fundamental, Pre I com crianças na faixa etária 4 a 5 anos, Escola trabalha com Educação Infantil, Escola possui Laboratório de Informática, Ensino fundamental com séries 1ª a 4ª, Escola possui 1 sala de leitura, Escola possui 1 Sala de Música, 1 sala de leitura equipada com 1 TV, Educação Infantil com séries Pré II