WARNING:
JavaScript is turned OFF. None of the links on this concept map will
work until it is reactivated.
If you need help turning JavaScript On, click here.
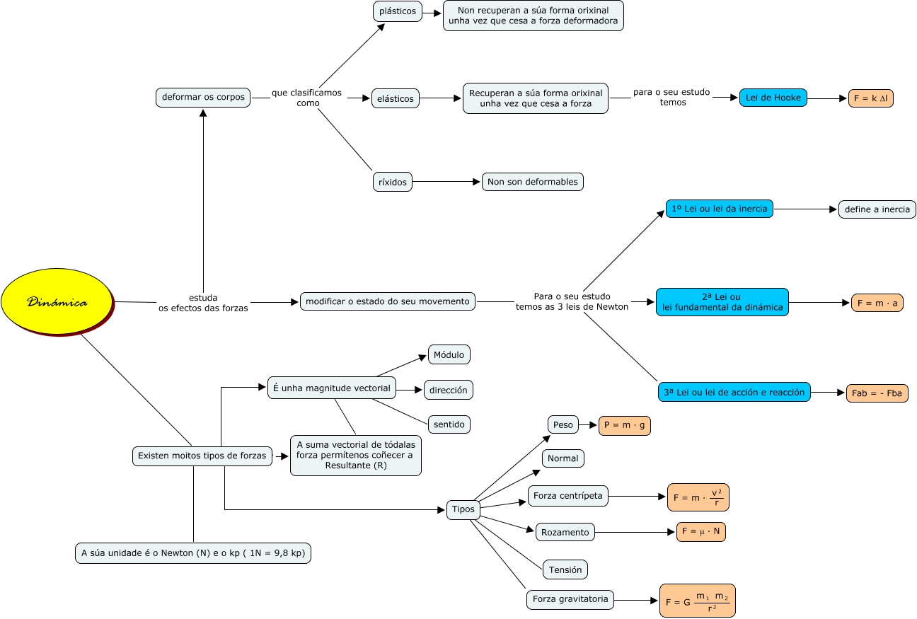
Este mapa conceptual ten información relativa a: dinamica4eso, Peso ???? P = m · g, Existen moitos tipos de forzas ???? É unha magnitude vectorial, ríxidos ???? Non son deformables, É unha magnitude vectorial ???? sentido, Dinámica estuda os efectos das forzas deformar os corpos, deformar os corpos que clasificamos como plásticos, <math xmlns="http://www.w3.org/1998/Math/MathML"> <mrow> <mtext> Rozamento </mtext> </mrow> </math> ???? <math xmlns="http://www.w3.org/1998/Math/MathML"> <mtext> F = μ · N </mtext> </math>, É unha magnitude vectorial ???? A suma vectorial de tódalas forza permítenos coñecer a Resultante (R), elásticos ???? Recuperan a súa forma orixinal unha vez que cesa a forza, deformar os corpos que clasificamos como ríxidos, plásticos ???? Non recuperan a súa forma orixinal unha vez que cesa a forza deformadora, deformar os corpos que clasificamos como elásticos, Existen moitos tipos de forzas ???? A suma vectorial de tódalas forza permítenos coñecer a Resultante (R), Tipos ???? Peso, É unha magnitude vectorial ???? dirección, 2ª Lei ou lei fundamental da dinámica ???? F = m · a, Recuperan a súa forma orixinal unha vez que cesa a forza para o seu estudo temos Lei de Hooke, Tipos ???? <math xmlns="http://www.w3.org/1998/Math/MathML"> <mrow> <mtext> Forza gravitatoria </mtext> </mrow> </math>, 1º Lei ou lei da inercia ???? define a inercia, Dinámica ???? Existen moitos tipos de forzas