WARNING:
JavaScript is turned OFF. None of the links on this concept map will
work until it is reactivated.
If you need help turning JavaScript On, click here.
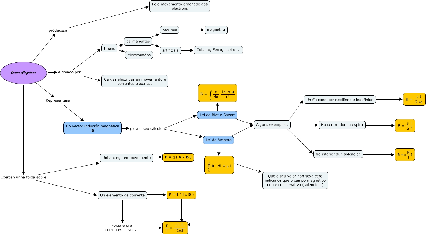
Este mapa conceptual ten información relativa a: magnetismo2bachf, naturais ???? magnetita, Algúns exemplos: ???? No interior dun solenoide, Lei de Ampere ???? <math xmlns="http://www.w3.org/1998/Math/MathML"> <mrow> <munderover> <conint/> <mtext> C </mtext> <mtext> </mtext> </munderover> <mtext> B · dl = μ I </mtext> </mrow> </math>, Un elemento de corrente ???? F = I ( l x B ), Campo Magnético é creado por Cargas eléctricas en movemento e correntes eléctricas, Co vector indución magnética B para o seu cálculo Lei de Biot e Savart, Co vector indución magnética B para o seu cálculo Lei de Ampere, Imáns ???? electroimáns, Algúns exemplos: ???? Un fío condutor rectilíneo e indefinido, Un elemento de corrente Forza entre correntes paralelas <math xmlns="http://www.w3.org/1998/Math/MathML"> <mrow> <mfrac> <mtext> F </mtext> <mtext> l </mtext> </mfrac> <mtext> = </mtext> <mfrac> <mrow> <mtext> μ </mtext> <mmultiscripts> <mtext> I </mtext> <mtext> 1 </mtext> <none/> </mmultiscripts> <mmultiscripts> <mtext> I </mtext> <mtext> 2 </mtext> <none/> </mmultiscripts> </mrow> <mtext> 2πd </mtext> </mfrac> </mrow> </math>, Lei de Biot e Savart ???? <math xmlns="http://www.w3.org/1998/Math/MathML"> <mrow> <mtext> B = </mtext> <munderover> <int/> <mtext> C </mtext> <mtext> </mtext> </munderover> <mfrac> <mtext> μ </mtext> <mtext> 4π </mtext> </mfrac> <mtext> </mtext> <mfrac> <mtext> Idl x u </mtext> <mmultiscripts> <mtext> r </mtext> <none/> <mtext> 2 </mtext> </mmultiscripts> </mfrac> </mrow> </math>, Campo Magnético é creado por Imáns, Campo Magnético próducese Polo movemento ordenado dos electróns, artificiais ???? Cobalto, Ferro, aceiro ..., Algúns exemplos: ???? No centro dunha espira, permanentes ???? artificiais, Lei de Biot e Savart ???? Algúns exemplos:, Campo Magnético Exercen unha forza sobre Un elemento de corrente, No centro dunha espira ???? <math xmlns="http://www.w3.org/1998/Math/MathML"> <mrow> <mtext> B = </mtext> <mfrac> <mtext> μ I </mtext> <mtext> 2 r </mtext> </mfrac> </mrow> </math>, Lei de Ampere ???? Algúns exemplos: