WARNING:
JavaScript is turned OFF. None of the links on this concept map will
work until it is reactivated.
If you need help turning JavaScript On, click here.
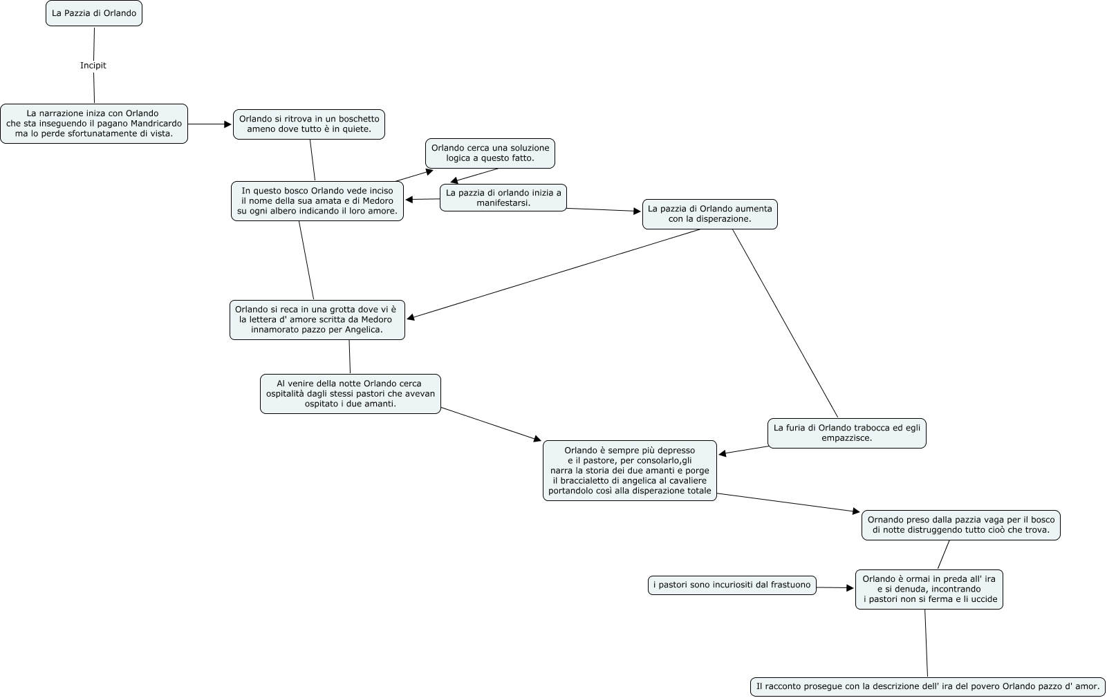
Questa Cmap, creata con IHMC CmapTools, contiene informazioni relative a: L' ira di orlando-Gervasoni Adriano, Ornando preso dalla pazzia vaga per il bosco di notte distruggendo tutto cioò che trova. ???? Orlando è ormai in preda all' ira e si denuda, incontrando i pastori non si ferma e li uccide, Orlando è ormai in preda all' ira e si denuda, incontrando i pastori non si ferma e li uccide ???? Il racconto prosegue con la descrizione dell' ira del povero Orlando pazzo d' amor., La furia di Orlando trabocca ed egli empazzisce. ???? Orlando è sempre più depresso e il pastore, per consolarlo,gli narra la storia dei due amanti e porge il braccialetto di angelica al cavaliere portandolo così alla disperazione totale, La pazzia di orlando inizia a manifestarsi. ???? In questo bosco Orlando vede inciso il nome della sua amata e di Medoro su ogni albero indicando il loro amore., In questo bosco Orlando vede inciso il nome della sua amata e di Medoro su ogni albero indicando il loro amore. ???? Orlando si reca in una grotta dove vi è la lettera d' amore scritta da Medoro innamorato pazzo per Angelica., i pastori sono incuriositi dal frastuono ???? Orlando è ormai in preda all' ira e si denuda, incontrando i pastori non si ferma e li uccide, Orlando si ritrova in un boschetto ameno dove tutto è in quiete. ???? In questo bosco Orlando vede inciso il nome della sua amata e di Medoro su ogni albero indicando il loro amore., Orlando cerca una soluzione logica a questo fatto. ???? La pazzia di orlando inizia a manifestarsi., La pazzia di orlando inizia a manifestarsi. ???? La pazzia di Orlando aumenta con la disperazione., Orlando è sempre più depresso e il pastore, per consolarlo,gli narra la storia dei due amanti e porge il braccialetto di angelica al cavaliere portandolo così alla disperazione totale ???? Ornando preso dalla pazzia vaga per il bosco di notte distruggendo tutto cioò che trova., Orlando si reca in una grotta dove vi è la lettera d' amore scritta da Medoro innamorato pazzo per Angelica. ???? Al venire della notte Orlando cerca ospitalità dagli stessi pastori che avevan ospitato i due amanti., In questo bosco Orlando vede inciso il nome della sua amata e di Medoro su ogni albero indicando il loro amore. ???? Orlando cerca una soluzione logica a questo fatto., Al venire della notte Orlando cerca ospitalità dagli stessi pastori che avevan ospitato i due amanti. ???? Orlando è sempre più depresso e il pastore, per consolarlo,gli narra la storia dei due amanti e porge il braccialetto di angelica al cavaliere portandolo così alla disperazione totale, La narrazione iniza con Orlando che sta inseguendo il pagano Mandricardo ma lo perde sfortunatamente di vista. ???? Orlando si ritrova in un boschetto ameno dove tutto è in quiete., La pazzia di Orlando aumenta con la disperazione. ???? Orlando si reca in una grotta dove vi è la lettera d' amore scritta da Medoro innamorato pazzo per Angelica., La Pazzia di Orlando Incipit La narrazione iniza con Orlando che sta inseguendo il pagano Mandricardo ma lo perde sfortunatamente di vista., La pazzia di Orlando aumenta con la disperazione. ???? La furia di Orlando trabocca ed egli empazzisce.