WARNING:
JavaScript is turned OFF. None of the links on this concept map will
work until it is reactivated.
If you need help turning JavaScript On, click here.
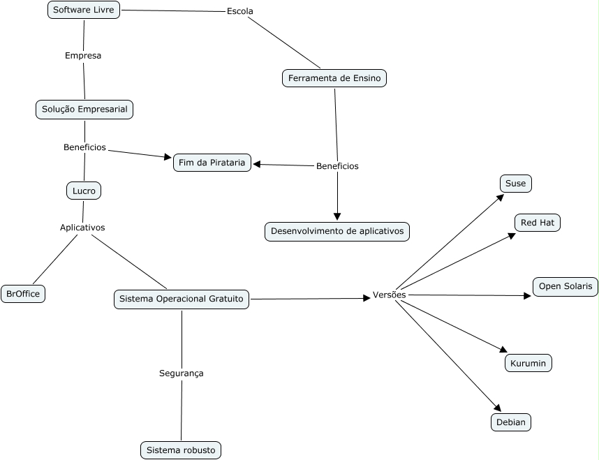
Esse mapa conceitual, produzido no IHMC CmapTools, tem a informação relacionada a: Software Livre, Sistema Operacional Gratuito Versões Red Hat, Sistema Operacional Gratuito Versões Kurumin, Solução Empresarial Beneficios Lucro, Solução Empresarial Beneficios Fim da Pirataria, Software Livre Empresa Solução Empresarial, Sistema Operacional Gratuito Versões Suse, Ferramenta de Ensino Beneficios Fim da Pirataria, Sistema Operacional Gratuito Segurança Sistema robusto, Lucro Aplicativos Sistema Operacional Gratuito, Ferramenta de Ensino Beneficios Desenvolvimento de aplicativos, Sistema Operacional Gratuito Versões Debian, Sistema Operacional Gratuito Versões Open Solaris, Software Livre Escola Ferramenta de Ensino, Lucro Aplicativos BrOffice