WARNING:
JavaScript is turned OFF. None of the links on this concept map will
work until it is reactivated.
If you need help turning JavaScript On, click here.
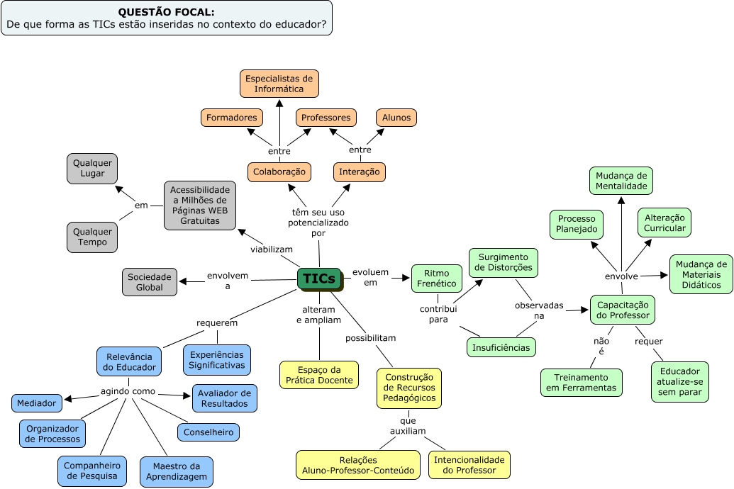
Esse mapa conceitual, produzido no IHMC CmapTools, tem a informação relacionada a: Revisão Teórica da Proposta de Projeto de Pesquisa de Sérgio Costa, Capacitação do Professor envolve Alteração Curricular, TICs alteram e ampliam Espaço da Prática Docente, Surgimento de Distorções observadas na Capacitação do Professor, TICs requerem Experiências Significativas, Construção de Recursos Pedagógicos que auxiliam Relações Aluno-Professor-Conteúdo, Relevância do Educador agindo como Avaliador de Resultados, TICs têm seu uso potencializado por Colaboração, Colaboração entre Formadores, Colaboração entre Especialistas de Informática, TICs viabilizam Acessibilidade a Milhões de Páginas WEB Gratuitas, Relevância do Educador agindo como Maestro da Aprendizagem, TICs possibilitam Construção de Recursos Pedagógicos, TICs envolvem a Sociedade Global, Interação entre Professores, Acessibilidade a Milhões de Páginas WEB Gratuitas em Qualquer Lugar, TICs evoluem em Ritmo Frenético, Acessibilidade a Milhões de Páginas WEB Gratuitas em Qualquer Tempo, Insuficiências observadas na Capacitação do Professor, Capacitação do Professor não é Treinamento em Ferramentas, TICs têm seu uso potencializado por Interação