WARNING:
JavaScript is turned OFF. None of the links on this concept map will
work until it is reactivated.
If you need help turning JavaScript On, click here.
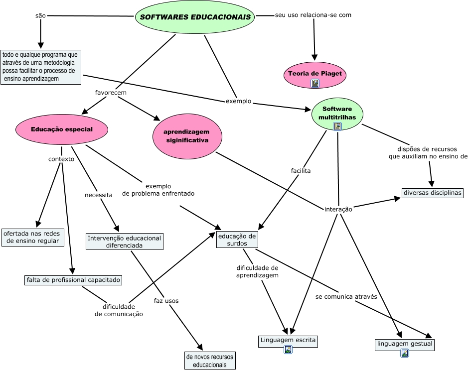
Esse mapa conceitual, produzido no IHMC CmapTools, tem a informação relacionada a: mapa_projeto_priscila_rodrigues, SOFTWARES EDUCACIONAIS favorecem aprendizagem siginificativa, Software multitrilhas dispões de recursos que auxiliam no ensino de diversas disciplinas, SOFTWARES EDUCACIONAIS seu uso relaciona-se com Teoria de Piaget, todo e qualque programa que através de uma metodologia possa facilitar o processo de ensino aprendizagem exemplo Software multitrilhas, Educação especial contexto ofertada nas redes de ensino regular, educação de surdos dificuldade de aprendizagem Linguagem escrita, educação de surdos se comunica através linguagem gestual, Software multitrilhas interação Linguagem escrita, Software multitrilhas facilita educação de surdos, Educação especial necessita Intervenção educacional diferenciada, falta de profissional capacitado dificuldade de comunicação educação de surdos, SOFTWARES EDUCACIONAIS exemplo Software multitrilhas, Software multitrilhas interação linguagem gestual, SOFTWARES EDUCACIONAIS favorecem Educação especial, aprendizagem siginificativa interação diversas disciplinas, aprendizagem siginificativa interação Linguagem escrita, aprendizagem siginificativa interação linguagem gestual, Educação especial contexto falta de profissional capacitado, SOFTWARES EDUCACIONAIS são todo e qualque programa que através de uma metodologia possa facilitar o processo de ensino aprendizagem, Software multitrilhas interação diversas disciplinas