WARNING:
JavaScript is turned OFF. None of the links on this concept map will
work until it is reactivated.
If you need help turning JavaScript On, click here.
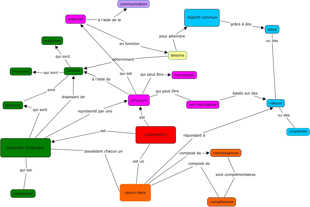
Cette carte de concepts créée avec IHMC CmapTools traite de: carte organisation, connaissances sont complémentaires compétences, ensemble d'individus possédant chacun un savoir-faire, ensemble d'individus représenté par une structure, ensemble d'individus qui est hiérarchisé, structure qui est organisé, non marchande basée sur des valeurs, organisé à l'aide de la communication, moyens qui sont matériels, structure qui peut être marchande, besoins pour atteindre objectif commun, savoir-faire composé de connaissances, organisation est ensemble d'individus, moyens qui sont financiers, idées ou des valeurs, organisation est un savoir-faire, savoir-faire composé de compétences, structure à l'aide de moyens, besoins déterminent moyens, valeurs ou des croyances, moyens sont humains