WARNING:
JavaScript is turned OFF. None of the links on this concept map will
work until it is reactivated.
If you need help turning JavaScript On, click here.
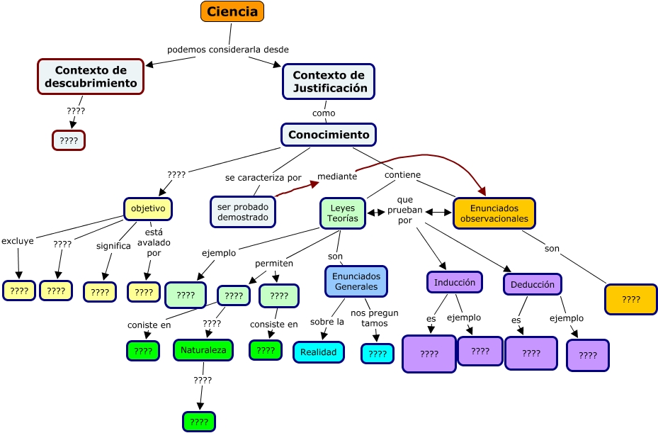
Este Cmap, tiene información relacionada con: ciencia_como_conocimientoç, objetivo excluye ????, Enunciados observacionales que prueban por Leyes Teorías, Conocimiento ???? objetivo, Inducción ejemplo ????, Leyes Teorías son Enunciados Generales, Contexto de Justificación como Conocimiento, objetivo significa ????, Conocimiento se caracteriza por ser probado demostrado, objetivo ???? ????, Leyes Teorías permiten ????, Contexto de descubrimiento ???? ????, ???? coniste en ????, ???? ???? Naturaleza, Deducción es ????, ser probado demostrado mediante Enunciados observacionales, Deducción ejemplo ????, ???? consiste en ????, Conocimiento contiene Enunciados observacionales, Enunciados Generales sobre la Realidad, Naturaleza ???? ????