WARNING:
JavaScript is turned OFF. None of the links on this concept map will
work until it is reactivated.
If you need help turning JavaScript On, click here.
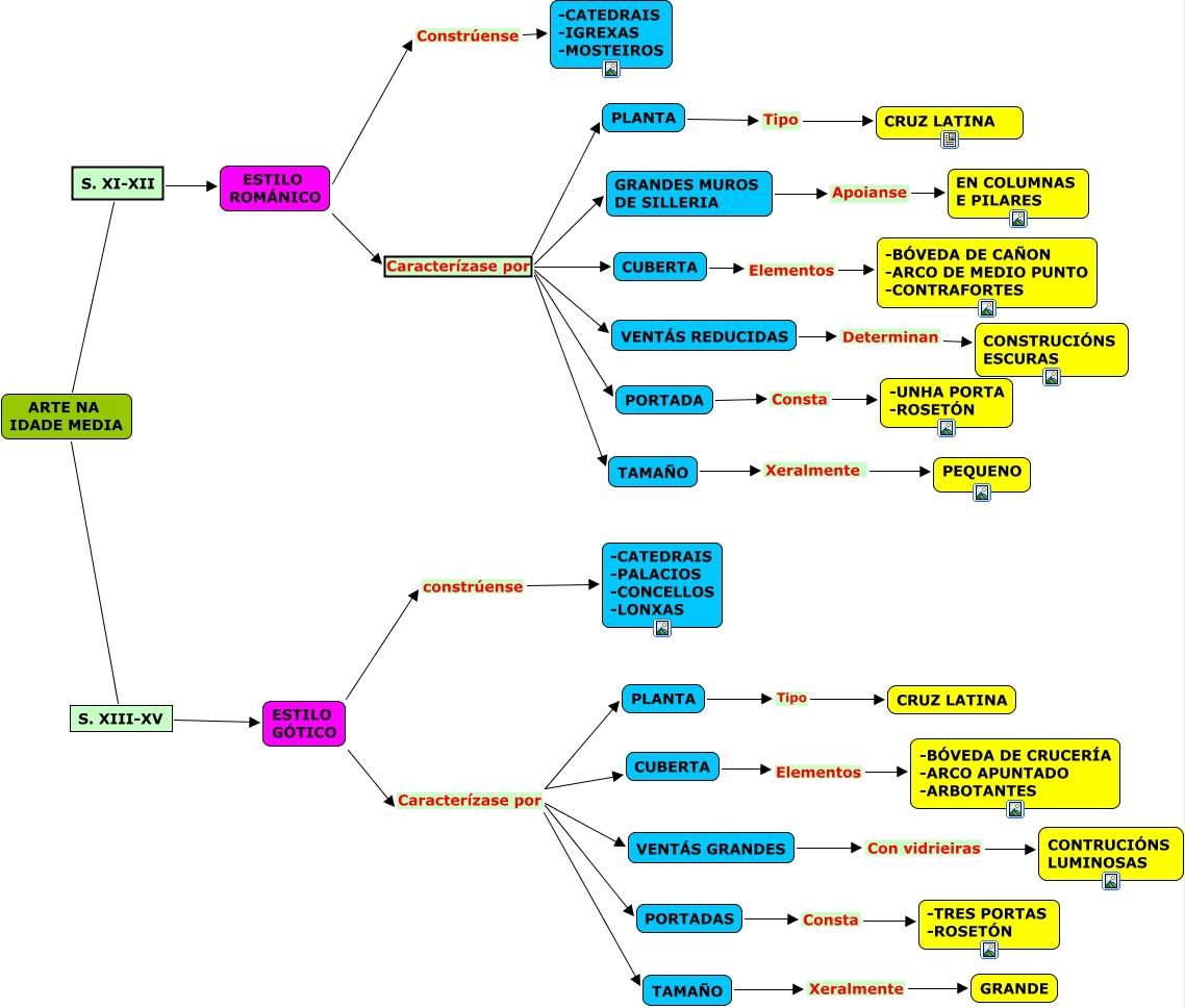
Este Cmap, tiene información relacionada con: ARTE IDADE MEDIA, PLANTA Tipo CRUZ LATINA, TAMAÑO Xeralmente PEQUENO, ESTILO ROMÁNICO Caracterízase por GRANDES MUROS DE SILLERIA, ESTILO ROMÁNICO Caracterízase por VENTÁS REDUCIDAS, GRANDES MUROS DE SILLERIA Apoianse EN COLUMNAS E PILARES, CUBERTA Elementos -BÓVEDA DE CAÑON -ARCO DE MEDIO PUNTO -CONTRAFORTES, ESTILO GÓTICO Caracterízase por PORTADAS, ESTILO ROMÁNICO Constrúense -CATEDRAIS -IGREXAS -MOSTEIROS, ESTILO ROMÁNICO Caracterízase por TAMAÑO, ESTILO ROMÁNICO Caracterízase por PLANTA, ESTILO ROMÁNICO Caracterízase por CUBERTA, PORTADAS Consta -TRES PORTAS -ROSETÓN, ESTILO GÓTICO constrúense -CATEDRAIS -PALACIOS -CONCELLOS -LONXAS, ARTE NA IDADE MEDIA S. XIII-XV ESTILO GÓTICO, ESTILO GÓTICO Caracterízase por PLANTA, ESTILO GÓTICO Caracterízase por CUBERTA, VENTÁS REDUCIDAS Determinan CONSTRUCIÓNS ESCURAS, ARTE NA IDADE MEDIA S. XI-XII ESTILO ROMÁNICO, PORTADA Consta -UNHA PORTA -ROSETÓN, ESTILO ROMÁNICO Caracterízase por PORTADA