WARNING:
JavaScript is turned OFF. None of the links on this concept map will
work until it is reactivated.
If you need help turning JavaScript On, click here.
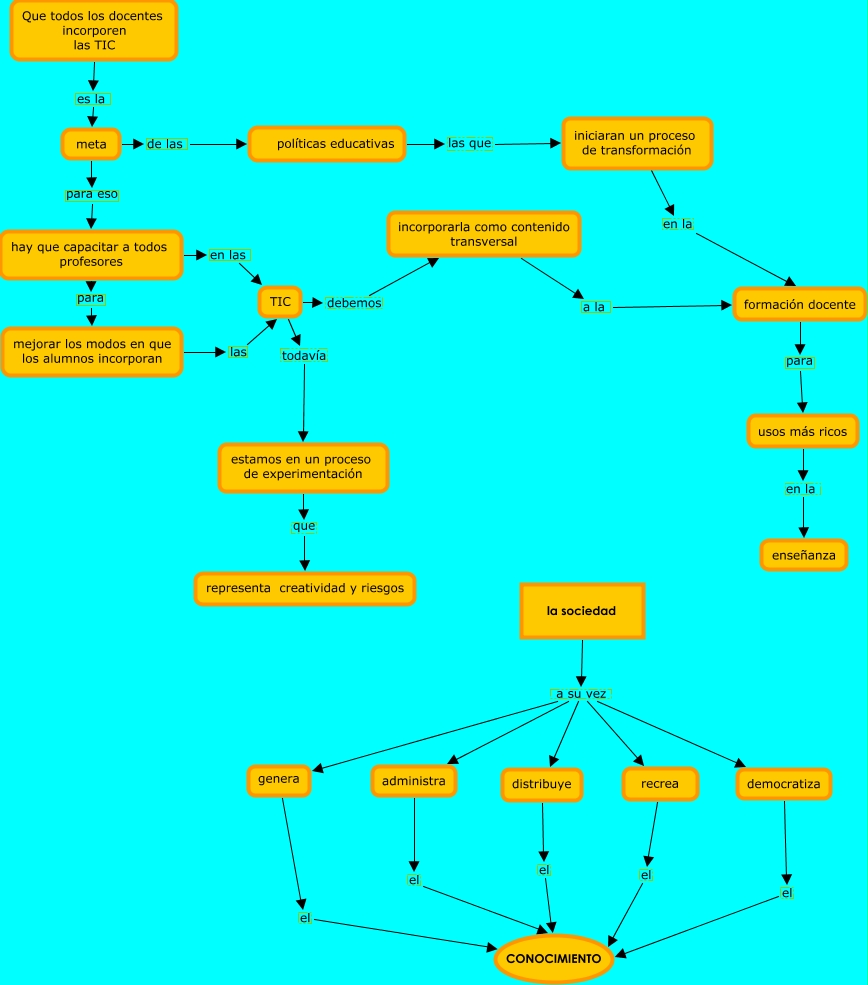
Este Cmap, tiene información relacionada con: QUE TODOS LOS DOCENTES INCORPOREN LAS TIC GRACIELA DE ADROGUE.cmap, meta para eso hay que capacitar a todos profesores, hay que capacitar a todos profesores para mejorar los modos en que los alumnos incorporan, formación docente para usos más ricos, iniciaran un proceso de transformación en la formación docente, TIC todavía estamos en un proceso de experimentación, hay que capacitar a todos profesores en las TIC, la sociedad a su vez distribuye, usos más ricos en la enseñanza, estamos en un proceso de experimentación que representa creatividad y riesgos, incorporarla como contenido transversal a la formación docente, administra el CONOCIMIENTO, TIC debemos incorporarla como contenido transversal, recrea el CONOCIMIENTO, meta de las políticas educativas, la sociedad a su vez genera, democratiza el CONOCIMIENTO, la sociedad a su vez administra, genera el CONOCIMIENTO, la sociedad a su vez recrea, distribuye el CONOCIMIENTO