WARNING:
JavaScript is turned OFF. None of the links on this concept map will
work until it is reactivated.
If you need help turning JavaScript On, click here.
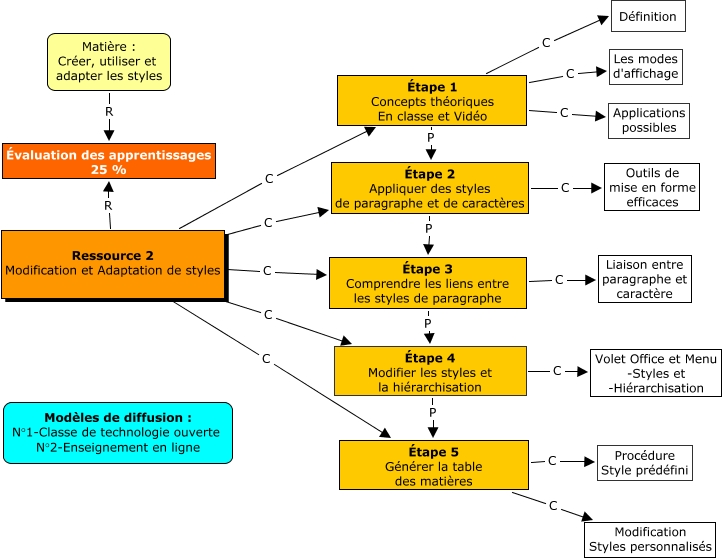
Cette carte de concepts créée avec IHMC CmapTools traite de: Styles et Hiérarchisation -Étapes, Étape 1 Concepts théoriques En classe et Vidéo C Les modes d'affichage, Ressource 2 Modification et Adaptation de styles R Évaluation des apprentissages 25 %, Ressource 2 Modification et Adaptation de styles C Étape 1 Concepts théoriques En classe et Vidéo, Étape 4 Modifier les styles et la hiérarchisation C Volet Office et Menu -Styles et -Hiérarchisation, Étape 4 Modifier les styles et la hiérarchisation P Étape 5 Générer la table des matières, Étape 2 Appliquer des styles de paragraphe et de caractères P Étape 3 Comprendre les liens entre les styles de paragraphe, Ressource 2 Modification et Adaptation de styles C Étape 2 Appliquer des styles de paragraphe et de caractères, Ressource 2 Modification et Adaptation de styles C Étape 5 Générer la table des matières, Étape 1 Concepts théoriques En classe et Vidéo P Étape 2 Appliquer des styles de paragraphe et de caractères, Ressource 2 Modification et Adaptation de styles C Étape 4 Modifier les styles et la hiérarchisation, Étape 5 Générer la table des matières C Procédure Style prédéfini, Étape 1 Concepts théoriques En classe et Vidéo C Applications possibles, Ressource 2 Modification et Adaptation de styles C Étape 3 Comprendre les liens entre les styles de paragraphe, Étape 5 Générer la table des matières C Modification Styles personnalisés, Étape 2 Appliquer des styles de paragraphe et de caractères C Outils de mise en forme efficaces, Étape 3 Comprendre les liens entre les styles de paragraphe C Liaison entre paragraphe et caractère, Matière : Créer, utiliser et adapter les styles R Évaluation des apprentissages 25 %, Étape 1 Concepts théoriques En classe et Vidéo C Définition, Étape 3 Comprendre les liens entre les styles de paragraphe P Étape 4 Modifier les styles et la hiérarchisation