WARNING:
JavaScript is turned OFF. None of the links on this concept map will
work until it is reactivated.
If you need help turning JavaScript On, click here.
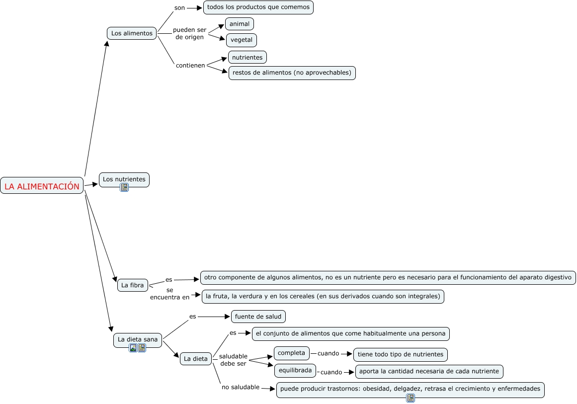
Este Cmap, tiene información relacionada con: La alimentación B, La dieta saludable debe ser completa, Los alimentos son todos los productos que comemos, La dieta sana La dieta, completa cuando tiene todo tipo de nutrientes, La dieta no saludable puede producir trastornos: obesidad, delgadez, retrasa el crecimiento y enfermedades, Los alimentos contienen restos de alimentos (no aprovechables), La dieta es el conjunto de alimentos que come habitualmente una persona, Los alimentos pueden ser de origen vegetal, La dieta sana es fuente de salud, LA ALIMENTACIÓN Los alimentos, equilibrada cuando aporta la cantidad necesaria de cada nutriente, LA ALIMENTACIÓN La dieta sana, LA ALIMENTACIÓN La fibra, La fibra es otro componente de algunos alimentos, no es un nutriente pero es necesario para el funcionamiento del aparato digestivo, La dieta saludable debe ser equilibrada, Los alimentos contienen nutrientes, La fibra se encuentra en la fruta, la verdura y en los cereales (en sus derivados cuando son integrales), LA ALIMENTACIÓN Los nutrientes, Los alimentos pueden ser de origen animal