WARNING:
JavaScript is turned OFF. None of the links on this concept map will
work until it is reactivated.
If you need help turning JavaScript On, click here.
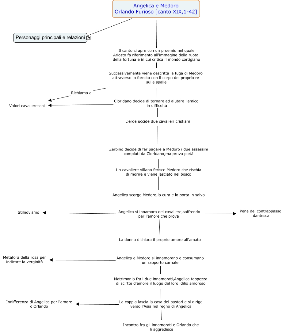
Questa Cmap, creata con IHMC CmapTools, contiene informazioni relative a: Angelica e Medoro (Pozzi).cmap, Successivamente viene descritta la fuga di Medoro attraverso la foresta con il corpo del proprio re sulle spalle Richiamo ai Valori cavallereschi, Successivamente viene descritta la fuga di Medoro attraverso la foresta con il corpo del proprio re sulle spalle Cloridano decide di tornare ad aiutare l'amico in difficoltà Valori cavallereschi, L'eroe uccide due cavalieri cristiani Cloridano decide di tornare ad aiutare l'amico in difficoltà Valori cavallereschi, morira ucciso dai cristiani Figura del cavaliere villano, La donna dichiara il proprio amore all'amato Angelica e Medoro si innamorano e consumano un rapporto carnale Matrimonio fra i due innamorati,Angelica tappezza di scirtte d'amore il luogo del loro idilio amoroso, Matrimonio causa di Pazzia, Zerbino che prova pietà per Medoro, Angelica e Medoro Orlando Furioso [canto XIX,1-42] Il canto si apre con un proemio nel quale Ariosto fa riferimento all'immagine della ruota della fortuna e in cui critica il mondo cortigiano Successivamente viene descritta la fuga di Medoro attraverso la foresta con il corpo del proprio re sulle spalle, Angelica scorge Medoro,lo cura e lo porta in salvo Angelica si innamora del cavaliere,soffrendo per l'amore che prova Pena del contrappasso dantesca, Matrimonio fra i due innamorati,Angelica tappezza di scirtte d'amore il luogo del loro idilio amoroso La coppia lascia la casa dei pastori e si dirige verso l'Asia,nel regno di Angelica Indifferenza di Angelica per l'amore diOrlando, morira ucciso dai cristiani il cui capo è Zerbino, Cloridano che morira ucciso dai cristiani, Angelica e Medoro Orlando Furioso [canto XIX,1-42] Personaggi principali e relazioni, La donna dichiara il proprio amore all'amato Angelica e Medoro si innamorano e consumano un rapporto carnale Metafora della rosa per indicare la verginità, Angelica Matrimonio, Matrimonio fra i due innamorati,Angelica tappezza di scirtte d'amore il luogo del loro idilio amoroso La coppia lascia la casa dei pastori e si dirige verso l'Asia,nel regno di Angelica Incontro fra gli innamorati e Orlando che li aggredisce, Medoro va alla ricerca del suo re con Cloridano, Angelica scorge Medoro,lo cura e lo porta in salvo Angelica si innamora del cavaliere,soffrendo per l'amore che prova La donna dichiara il proprio amore all'amato, Medoro raffigurazione dei Valori cortesi, Angelica scorge Medoro,lo cura e lo porta in salvo Angelica si innamora del cavaliere,soffrendo per l'amore che prova Stilnovismo