WARNING:
JavaScript is turned OFF. None of the links on this concept map will
work until it is reactivated.
If you need help turning JavaScript On, click here.
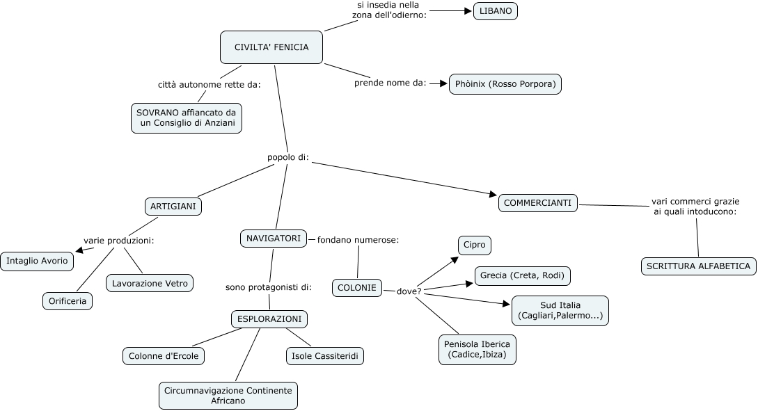
Questa Cmap, creata con IHMC CmapTools, contiene informazioni relative a: Fenici, ARTIGIANI varie produzioni: Orificeria, NAVIGATORI sono protagonisti di: ESPLORAZIONI, ARTIGIANI varie produzioni: Intaglio Avorio, CIVILTA' FENICIA città autonome rette da: SOVRANO affiancato da un Consiglio di Anziani, ESPLORAZIONI ???? Colonne d'Ercole, COLONIE dove? Penisola Iberica (Cadice,Ibiza), COMMERCIANTI vari commerci grazie ai quali intoducono: SCRITTURA ALFABETICA, ARTIGIANI varie produzioni: Lavorazione Vetro, CIVILTA' FENICIA popolo di: NAVIGATORI, COLONIE dove? Grecia (Creta, Rodi), COLONIE dove? Sud Italia (Cagliari,Palermo...), CIVILTA' FENICIA si insedia nella zona dell'odierno: LIBANO, ESPLORAZIONI ???? Isole Cassiteridi, CIVILTA' FENICIA prende nome da: Phòinix (Rosso Porpora), COLONIE dove? Cipro, ESPLORAZIONI ???? Circumnavigazione Continente Africano, CIVILTA' FENICIA popolo di: ARTIGIANI, CIVILTA' FENICIA popolo di: COMMERCIANTI, NAVIGATORI fondano numerose: COLONIE